
工业4.0离不开智能制造,智能制造离不开机器视觉。机器视觉将为工业自动化打开“新视界”。
◆◆◆智能制造的视觉入口
机器视觉是指利用相机、摄像机等传感器,配合机器视觉算法赋予智能设备人眼的功能,从而进行物体的识别、检测、测量等功能。机器视觉可以分为工业视觉、计算机视觉两类。
机器视觉分类
>>构成及原理
机器视觉系统一般由灯源、镜头、工业相机、图像采集卡、图像处理单元和视觉处理软件构成。
机器视觉系统构成及工作原理
>>优势及特点
机器视觉具有高度自动化、高效率、高精度和适应较差环境的优点。
机器视觉性能优势原理
>>实现智能制造的必要手段
如果说工业机器人是人类手的延伸、交通工具是人类腿的延伸,那么机器视觉就相当于人类视觉在机器上的延伸。机器视觉实现了对工件尺寸、形状、颜色等特征的自动判断和识别,可以让机器代替人眼做测量和判断,是实现工业自动化和智能化的必要手段。
机器视觉与人类视觉对比
机器视觉应用于智能制造领域的功能
◆◆◆机器视觉下游应用现状
作为一种给机器人带来视觉功能的关键技术,机器视觉应用广泛。从工业视觉到计算机视觉,从人机交互到自动驾驶,从虚拟现实到物体自动识别,机器视觉都能担当着重要角色。
机器视觉应用领域
>>工业领域
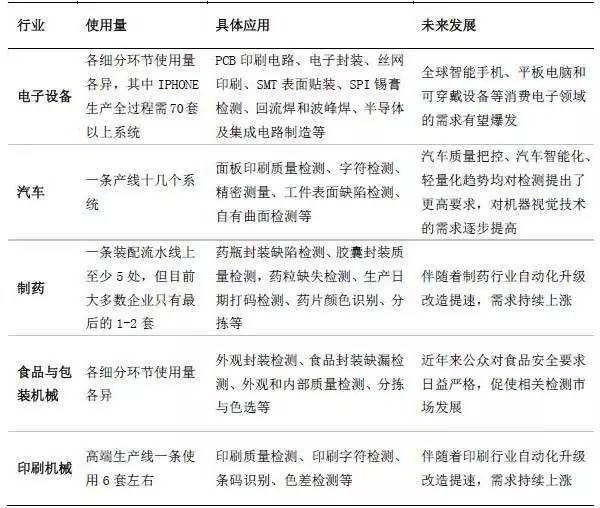
工业机器人领域的机器视觉下游市场主要是半导体及电子制造、汽车、食品与包装和制药行业,其他如烟草、农业、机械零部件等也是机器视觉应用的重要行业。
机器视觉在包装机械和机械零部件应用示例
机器视觉工业应用情况
工业领域的机器视觉难点在于精度和速度,要求都在毫米级,且工业领域工业机器人抓手的变动是在三维空间内。
基于机器视觉的工业机器人定位技术流程
>>服务机器人领域:扫地机器人
目前实现自主规避障碍&规划路线的扫地机器人的技术路径主要有两类,机器视觉技术和激光雷达导航技术。基于机器视觉的扫地机器人,指通过摄像头获取图像,通过算法实现规划路径、躲避障碍。
不同技术方案的扫地机器人特点对比
根据IFR统计数据显示,2014年全球家务机器人销售额达到12亿美元,同比增长24%。同时,根据GFK数据,2015年中国扫地机器人市场零售规模在50亿元人民币左右,这一数字在2018年将增长至120亿元人民币,市场空间巨大。
>>无人驾驶领域
摄像头(机器视觉)、激光雷达、毫米波雷达、超声波雷达、GPS是无人驾驶汽车感知系统的五大重要传感器。
摄像头(机器视觉)与其他四类无人驾驶汽车传感器的特性对比(点击大图更清晰)
根据麦肯锡、高盛的预测,在2022年左右,会出现呈一定规模的的无人驾驶汽车应用趋势。到2030年左右,无人驾驶汽车将进入汽车消费市场。
无人驾驶产业化发展的阶段及重要节点预测
我国机器视觉起步于20世纪80年代,2006 年以前,国内机器视觉产品应用主要集中在外资制造企业,规模很小。2011 年国内机器视觉市场开始启动,目前行业正处于快速发展期,发展空间大。

我国机器视觉行业发展时期

2010-2018年中国机器视觉市场空间及增速
◆◆◆我国机器视觉行业竞争格局
整个机器视觉系统中,半导体零部件和软件开发占据成本的80%,其中进口核心零部件和底层软件开发占60%生产成本。
机器视觉成本构成
目前活跃在我国机器视觉市场上的力量主要可以分为三类:国际综合自动化工业公司、国际专门机器视觉厂商、国内专门机器视觉公司,其中外资厂商仍然占据机器视觉市场主导地位,我国机器视觉行业企业以产品代理商和系统集成及设备制造为主,底层开发商较少。
我国机器视觉市场上的三类力量
国内机器视觉产业链上公司分布
◆◆◆2025年全球机器视觉前景预测
根据前瞻产业研究院发布的《2017-2022年中国机器视觉产业发展前景与投资预测分析报告》对多个权威机构的数据汇总,目前全球机器视觉市场规模在45-70亿美元之间:国外调研机构Markets and Markets的数据显示,2016年全球机器视觉市场规模约为62亿美元,2002-2016年市场年均复合增长率为12%左右;而根据Automated Imaging Association发布的统计数据,2015年全球机器视觉系统及部件市场规模是42亿美元,2016年这一数字约为46亿美元,预计2017年,全球机器视觉系统及部件市场规模将达到50亿美元。
从应用分布来看,目前国外机器视觉的应用普及主要体现在半导体及电子行业,其中大概40%-50%都集中在半导体行业。另外,机器视觉系统还在质量检测的各个方面已经得到了广泛的应用,并且其产品在应用中占据着举足轻重的地位。
从地区分布来看,机器视觉发展早期,主要集中在欧美和日本;随着全球制造中心向中国转移,中国机器视觉市场正在继北美、欧洲和日本之后,成为国际机器视觉厂商的重要目标市场,而欧美市场的份额稳中有降。不过整体来看,北美仍然是机器视觉最大的市场,比重在35-40%左右。
目前,亚太地区占据全球机器视觉系统及其部件市场的主导地位,也是机器视觉系统市场中成长最迅速的地区,2011-2016年期间,复合年均增长率达到11%。其次是北美地区,占据30%以上的市场份额,成为全球机器视觉市场第二大增长区。

2016年全球机器视觉行业区域格局(单位:%)资料来源:前瞻产业研究院整理
现代工业自动化技术日趋成熟,越来越多的制造企业考虑如何采用机器视觉来帮助生产线实现检查、测量和自动识别等功能,以提高效率并降低成本,从而实现生产效益最大化。机器视觉作为新兴技术被寄予厚望,被认为是自动化行业一个具备光明前景的细分市场。机器视觉由于技术本身存在的优越性在许多领域有很好的发展前景。
从长远的潜在市场规模来看,根据AIA调查,当前只有5%的潜在用户使用了机器视觉,也就是还有95%的潜在用户需要但还没有用上机器视觉,全部潜力发挥出来后,全球的市场可达到1200亿美元,当然这个潜力要很长时间去挖掘,但短期内仍看好市场保持15%左右的增长,2025年达到150亿美元;根据Markets and Markets的预计,到2020年全球市场规模将达到125亿美元,2025年将超过192亿美元。

文章来源:今日制造

推荐阅读
点击下方图片即可阅读

作为中国工业领域品牌营销解决方案综合服务平台提供者,MM《现代制造》已经成长为中国工业传播领域的一面旗帜、一个品牌。通过纸媒、数字、会议、新媒体以及服务等全方位立体的传播渠道,为读者提供包括产品评论、技术前沿、案例采写、封面故事等专业内容,并以展会快报、E-newsletter、网站专题、样本夹插、工业展会日历、微电影、书籍出版、大型庆典活动策划以及微信运营、电视媒体等全新形式的介入,绝对让您的工业价值传播更到位、更深入、更久远!


2017汉诺威欧洲机床展精选,长按上图识别进入!



共有条评论 网友评论