师丽娟 马冬妍工业互联网前线
作者:国家工业信息安全发展研究中心 师丽娟 马冬妍 高欣东
本文原载于《制造业自动化》2020年第七期
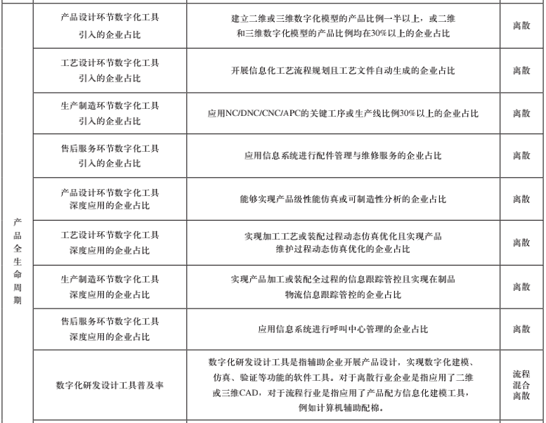
1、数字化转型路径与评估模型本文从企业基础设施、产品全生命周期、生产管控 三个维度展开数字化应用情况研究。企业基础设施的数 字化水平主要通过生产设备、工业软件等数字化应用情 况说明,包括数字化率、数字化生产设备联网、工业软 件普及率等指标。产品全生命周期包括产品设计环节、 工艺设计环节、生产制造环节、售后服务环节等环节, 通过各环节数字化应用情况展现产品全生命周期过程中数字化水平。生产管控涉 及底层装备层、过程控制 层、制造执行层、生产管 理层,各层级的数字化应 用情况用以反应生产管控 数字化水平。各维度的数字化水平 度量指标包括数字化工具 的引入、深度应用情况。数字化工具引入后的初级 应用主要是提高各环节业 务的标准化和规范化,用 数字化工具代替部分人力 工作,提高工作效率,是数字化建设的初级阶段。而数字化工具的深度应用 则是借助数字化工具开展人力不能开展或是难度较大的 工作,是工具引入基础上的演进创新与应用深化,是数 字化工具的高级应用。具体各环节的引入与深化应用解 释如表1所示。

图1 企业数字化水平评估维度框架以数字化研发设计工具普及率表征研发 环节数字化水平,以关键业务环节全面信息化的企业比 例综合表征全生命周期数字化水平,以工业电子商务普 及率表征采购和销售环节的数字化应用情况。各维度的 具体水平评估指标与解释如表1所示。表1 企业数字化水平评估指标及指标解释



2、企业数字化转型现状分析2.1 基础设施数字化建设基础设施数字化建设是企业数字化转型的基础, 是企业从粗放型经营向集约型经营转变的重要起点,是 提高生产效率,缩短生产周期,降低经营成本的必经之路。近几年,某区工业企业基础设施数字化建设取得显 著成效。2018年,某区工业企业生产设备数字化率为 63.6%,数字化生产设备联网为67.2%,为企业生产数据 的实时反馈、设备故障及时预警、故障原因实时分析奠 定了重要基础。具体情况如表2所示。表2 2018年某区企业基础设施数字化水平表

2.2 产品全生命周期的数字化应用情况2018年,某区工业企业在产品设计、工艺设计、生 产制造、售后服务等产品全生命周期主要环节引入数字 化工具开展初级应用的企业占比依次为90.5%、44.9%、 70.6%、40.0%,工艺设计和售后服务环节的数字化工具 引入比例最低,具体情况如图2所示。

图2 产品生命周期不同环节数字化工具引入和深度应用情况工艺设计是连接 产品设计与生产制造的桥梁,加工方式纷繁复杂、个性 化程度强,涉及到的工序设计和工艺规程设计等标准化 程度低、复杂度高,在一定程度上制约了工艺设计环节 数字化工具的引入与应用。产品生命周期各环节数字化工具深度应用除产品设计环节外,其他环节普及率均在 30%左右,应用潜力有待进一步挖掘和提升。工业软件是新型制造体系的关键要素,是数字化建 设的基础资源,建立新型制造体系,实现企业产品生命 周期的数字化和智能化,离不开各类软件的支撑。经营 管理类软件包括ERP、CRM、SCM、DSS等,产品研发 类软件包括CAD、CAE、CAPP、PDM、PLM等,生产 控制类软件包括SCADA、DCS、CAM、MES等。2018 年,各类软件应用普及率如图3所示,经营管理类和产 品研发类软件的普及率明显高于生产控制类软件。

图3 2018年某区工业软件研发与普及情况经营管理类软件ERP、产品研发类软件CAD/CAE/CAPP普及 率在半数附近,CRM的普及率为33.5%,SCM、PDM、 SCADA、CAM、MES软件普及率处于20%以上,而 PLM、DSS普及率处于20%以下。从工业软件深度开发 应用情况来看,DSS可以实现自主研发设计的企业占 比最高,达到85.2%。MES软件与企业生产关键工艺流 程、状态信息和基础生产数据息息相关,MES能够实现 自主研发设计的企业比例较低,为40.1%,需要做大量 个性化开发与优化,才能发挥更大作用。2.3 生产管控不同环节的数字化应用情况生产管理与控制是工业企业的提高竞争力的关键所 在,也是企业数字化转型过程的重点领域。通过提高生 产管控过程中的数字化水平,推动形成高效的生产管控 闭环,解决产能过剩、生产资源配置效率低和精确度差 等问题,进而推动企业形成精益生产、质量稳定等先进的生产模式,提高企业效能效益。典型工业企业的生产 管理与控制可以分为四个层级,底层是底层装备层,逐 层向上分别是过程控制层、制造执行层、生产管理层, 如图4所示。

图4 企业生产管控四级模型底层装备层主要实现对生产制造过程中装 备的自动化控制,过程控制层侧重于实现对生产制造过 程中生产工序的控制,制造执行层和生产管理层倾向于 车间级和企业级的生产管理与资源调度。企业数字化水 平的全面提升,需要从企业管理级、车间级、过程控制 级到设备级均实现精细化管控和优化调度,每个层级数 字化水平、智能化水平的协同提升,是实现数字化生产 管控的关键。某区在生产管理与控制自上而下的四个层级上的数 字化水平呈阶梯下降的趋势,如图5所示。

图5 企业生产管控不同环节数字化情况企业注重生 产管理层的数字化,生产管理层的数字化率为76.1%, 企业对底层装备层关注不足,底层装备层的数字化率为 49.4%。当前,底层装备层数字化普及率低是制约生产 管控水平提升的直接原因,企业在完善其他生产管控层 级数字化的同时,应补齐短板,加大力度提升底层装备 层的数字化水平,推动生产管控整体水平跃升。3、结语通过对某区企业数字化转型过程中面临的问题分 析,该区应进一步提升计算机辅助设计仿真、制造执行 系统、企业资源计划、供应链管理、客户关系管理、产 品全生命周期管理系统等工业软件的研发和产业化能 力,加强软件定义和支撑制造业的基础性作用。通过全 面诊断找准制约各重点行业综合集成和影响企业两化融 合水平提升的关键共性问题,推进以质量、计划、财 务、设备、生产、营销、供应链、人力资源、安全等环 节为重点的企业管理信息化,深化ERP、MES、PLM、 SCM等应用,加强系统整合与业务协同。加强智能化装备与过程控制和生产管理的匹配性评价,在智能生产 线、关键工序智能化、关键岗位机器人替代等方面进行 支持。搭建产业链追溯和产品全生命周期管理平台,加 强产业链追溯和产品全生命周期管理,构建低成本、高 效的追溯体系及服务平台,引导建立企业产品和用户数 据库、行业公共信息资源库,建设覆盖生产和服务全流 程的信息采集、共享、应用和服务系统。

共有条评论 网友评论