特别推荐
-
导读:在MES系统的车间生产管理信息化建设中,MES系统物料平衡管理是如何实现物料管理呢?物料平衡管理,是构建数字化工厂、智能化车间,实现生产价值最大化的重要…2018/2/22 12:48:58 次浏览 -
银行巴西人非常喜欢社交网络,今后巴西银行(Banco do Brasil)的客户能通过Facebook的即时通讯应用程序Messenger直接进行银行交易,而无需再使用网上银行或银行应…2018/2/22 12:48:55 次浏览 -
ERP应该以生产为核心,这点是业界公认的。但如何以生产为核心?却极少有详细的论述。根本原因在于“详细生产排程”这个技术瓶颈。“详细的生产排程”也可以说成是…2018/2/22 12:48:41 次浏览 -
企业介绍宁夏凤凰城智能制造有限公司成立于2014年9月28日,注册资本金50000万元,位于银川市望远工业园,占地500亩。为响应国家、自治区大力发展建筑产业现代化和…2018/2/22 12:47:35 次浏览 -
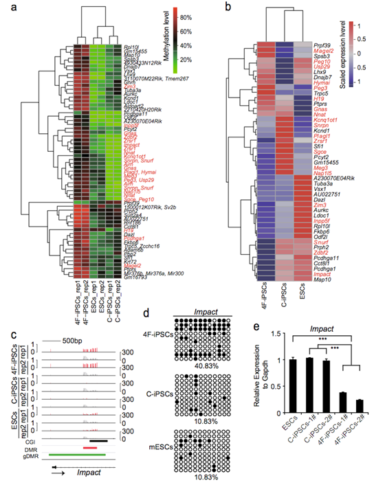
近日,中国科学院广州生物医药与健康研究院研究员姚红杰课题组与同济大学生命科学与技术学院教授江赐忠课题组合作,揭示出化学小分子来源 iPS 细胞的表观遗传特征…2018/2/21 9:49:56 次浏览 -
当前,以信息物理系统(CPS)技术为核心的第四次工业革命浪潮正在席卷全球。而作为工业4.0的最大主题,智慧工厂可谓贯穿产业升级全过程。智慧工厂主要研究智能化生…2018/2/21 9:49:54 次浏览 -
2015年6月27日,国务院正式批复设立南京江北新区。相关专家指出,江北新区将成为提升南京城市首位度的“颜值担当”。获批两年来,新区牢牢锁定“三区一平台”的国…2018/2/21 9:49:48 次浏览 -
高薪岗位High salary post01生产操作工性别:不限;学历:初中及以上;年龄:18~40周岁;薪资:5000-6000元;其他:身体素质良好,能适应倒班。02检验员性别:不限…2018/2/21 9:49:43 次浏览 -
瑞狗迎春,喜气盈盈,热烈祝贺天心天思集团北京公司(以下简称天心天思)与北京通美晶体技术有限公司(以下简称通美晶体)MES项目成功签约。藉此机会,双方携手合…2018/2/21 9:49:40 次浏览 -
虽然MES在制造企业中的作用很大,MES系统的部署与实施是企业实现智能制造的必由之路。但是不同类型的企业对MES系统的应用需求也存在很大差异,重点体现在是流程型…2018/2/7 9:55:42 次浏览
