
新能源汽车产业快速发展的大背景下,越来越多的锂电企业选择IPO进军资本市场。
截至2016年12月29日,中国证监会受理首发企业731家,其中,已过会44家,未过687会家。未过会企业中正常待审企业637家,中止审查企业50家。
高工锂电网梳理发现,过去的2016年,有2家锂电企业成功过会,分别为锂电池隔膜企业星源材质和锂电池结构件企业科达利,其中,星源材质已于2016年12月1日成功挂牌创业板。
而截至目前,在排队IPO的企业中,涉及锂电业务的企业共有8家,分别为璞泰来、珠海赛纬、星云电子、德方纳米、迈奇化学、盛弘电气、金银河、宏源药业。
对于新能源产业链企业而言,单靠自身的内生式增长将不足以应对未来的发展节奏,资本将会扮演越来越重要的角色。高工产研锂电研究所(GGII)分析认为,登陆资本市场后,对于拓宽融资渠道,提升品牌影响力,规范化企业运作等方面都会起到积极作用。
以星源材质为例,作为国内隔膜产业龙头企业,其销售年均复合增长率在35%以上,产品一直供不应求,处于供货持续紧张的局面,尤其是面对一线大客户,交货压力非常大。
星源材质董事长陈键此前在接受高工锂电网专访时表示,登陆创业板后,通过在资本市场上募集资金,可以解决公司快速发展的资金瓶颈,并继续在高端动力电池隔膜领域扩张,满足下游一线大客户的旺盛需求。同时,还可以推动公司的技术、人才、管理等方面的快速提升。
越来越多的企业选择排队IPO的行业大背景是,动力电池多年来一直处于技术研发和前期投入阶段,尽管市场开始逐步启动,但企业的资金压力也开始越来越大,在市场升温的大背景之下,如果资金跟不上,将可能面临巨大的风险,
GGII认为,锂电企业要想保持持续的发展,实现由量变到质变的提升,就无法绕开资本运作的道路,必须将实业资本和金融资本结合起来。但同时,企业在与金融资本结合时时应该警惕资本带来的风险,必须清楚的是,资本只是助推剂,自身技术的积累的产品的锻造才是企业发展的根本基础和原始动力。
高工锂电网梳理了目前排队IPO的8家锂电企业,主要集中于材料和设备领域,GGII预计,与资本市场结合已经成为锂电行业共识,2017年排队IPO的锂电企业会明显增多,与此同时,越来越多的锂电企业还会选择被收购、登陆新三板等多元化的方式登陆资本市场。
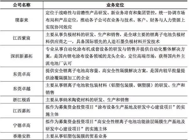
璞泰来
璞泰来主营业务为锂离子电池负极材料、自动化涂布机、涂覆隔膜、铝塑包装膜、纳米氧化铝等关键材料及工艺设备研发、生产和销售,为下游客户提供专业性、高品质的新能源锂离子电池材料及专业工艺设备综合解决方案,通过渠道共享、研发合作、工艺配套等实现了关键业务价值链的产业协同。
目前公司已与 ATL、宁德时代、三星 SDI、LG 化学、珠海光宇、中航锂电、天津力神、比亚迪等行业知名企业建立了密切的业务合作关系。
依据日本 B3 研究所的数据,2015 年璞泰来全资子公司江西紫宸负极材料市场占有率位居全球第三、中国第二,全球市场份额为 13%。
依据高工产研锂电研究所数据,2014 年璞泰来全资子公司深圳新嘉拓在中国锂离子电池前端设备企业排名中位列第二,市场占有率11.2%;2015 年中国全部锂电设备产值排名中位列第三,市场占有率4.62%。
2015年、2014年,璞泰来营业收入和归属于母公司的净利润分别为9.2亿元、5亿元和1.25亿元和2.68亿元。
璞泰来旗下子公司及业务定位
珠海赛纬
珠海赛纬主营业务为锂离子电池电解液、一次锂离子电池电解液和锂离子电池铝塑复合膜的研发、生产和销售。
2016年1-6月、2015年、2014年,珠海赛纬的营业收入和净利润分别为1.59亿元、1.15亿元、8619万元和2780万元、1946万元、2216万元。
招股说明书显示,2016年上半年,其前五大客户分别为沃特玛、超威创元、路华集团、迈科、天劲股份。
星云电子
星云电子是国内锂电池检测系统服务商。融合了锂电池检测、电力电子、自动化等行业技术,以高精度的锂电池检测系统为基础,辅以MES 系统,将锂电池组组装制造过程的电芯充放电、电芯分选、电池模组焊接、BMS 检测、电池模组检测、电池组成品下线检测等工序设备,整合成锂电池组自动化组装生产线。
招股说明书显示,2015年1-6月、2014年,星云电子的营收和净利润分别为7968万元、5493万元和2243万元、1019万元。
2015年上半年,星云电子前五大客户为微宏动力、东莞新能德、宁德时代、厦门聚能、飞毛腿。
德方纳米
德方纳米主营业务为纳米级锂离子电池材料的研发、生产和销售,先后成功研发、量产了纳米磷酸铁锂、碳纳米管导电液等产品。
招股说明书显示,2016年1-3月、2015年、2014年,德方纳米的营收和净利润分别为1.19亿元、3.1亿元、1.3亿元和2322万元、6691万元、1200万元。
德方纳米纳米磷酸铁锂产能
2016年1-3月,德方纳米的前五大客户分别为宁德时代、比亚迪、威能电源、谷神能源、中兴派能。
金银河
金银河主要从事输送计量、混合反应、灌装包装等自动化生产设备的研发、设计、制造、销售和服务,主要产品包括双螺杆全自动连续生产线和自动化单体设备,可广泛应用于有机硅、锂电池、胶粘剂等多个领域。目前公司主要为有机硅和锂电池生产企业提供自动化生产装备解决方案。
招股说明书显示,2016年1-6月、2015年度、2014年度,金银河的营收和净利润分别为1.34亿元、1.8亿元、1.64亿元和1835万元、2888万元、2855万元。
2016年1-6月,金银河前五大客户分别为中天储能、金华达电子、湖北硅科、国轩高科、哥俩好。
迈奇化学
迈奇化学的主营业务为化工溶剂、化工助剂及电子化学品的研发、生产和销售。公司的主要产品为 N-甲基吡咯烷酮(NMP)、N-乙基吡咯烷酮(NEP), 以及中间产品 γ-丁内酯(GBL),副产品氢气(H2)。 其中NMP 的销售收入占营业收入的 80%以上。
NMP 在国内电子行业中的主要用途有:(1)用作聚偏二氟乙烯的溶剂等,以及 锂离子电池的电极辅助材料;(2)可用于光刻胶脱除液,LCD 液晶材料生产; (3)用于半导体行业精密仪器、线路板的清洁剂。NMP 主要应用于锂离子电池等新能源行业和芳纶等高分子新材料行业。
招股说明书显示,2015年、2014年,迈奇化学的营业收入和净利润分别为3.2亿元、2.6亿元和3419万元和1096万元。
2015年,迈奇化学前五大客户分别为源源化工、联盛化学、光宇、微宏动力、比亚迪。
迈奇化学产能规划及产销量
盛弘电气
盛弘电气专注于电力电子技术,从事电力电子设备的研发、生产、销售和服务。目前产品主要包括电能质量设备(涉及有源滤波器、静止无功发生器 等)、电动汽车充电桩、新能源电能变换设备(涉及光伏逆变器、储能变流器等) 以及电池化成与检测设备。
招股说明书显示,2015年1-9月、2014年,盛弘电气的营收分别为1.3亿元、1.57亿元和856万元、3123万元。
2015年1-9月,盛弘电气的前五大客户分别为特锐德、硕立信、金宏威、海象自控、自控集团。
宏源药业
宏源药业主营甲硝唑原料药及医药中间体、有机化学原料,医药制剂、六氟磷酸锂的研发、生产和销售。基于化工技术基础及对锂离子电池的预期,宏源药业于 2010 年拓展了六氟磷酸锂业务。
招股说明书显示,2016年1-6月、2015年,宏源药业新能源业务营收分别为63。27万元、2815万元,占公司总营收比例分别为12.7%和2.8%。
来源:高工锂电
如果觉得好,就鼓励一下作者吧!



长按左侧二维码关注
共有条评论 网友评论