自从2013年德国推出国家战略“工业4.0”之后,2014年,美国企业GE、IBM、思科、英特尔等制造业与IT巨头纷纷抱团成立了工业互联网联盟(IIC)。无论是工业互联还是工业4.0,都是为了实现生产设备的数字化、网络化、智能化。
【GE专家怎么阐释工业互联?】
全球拥有30多万员工的GE(美国通用电气公司),业务围绕以下8大板块展开:

图:GE 8大业务版块
GE电网亚太区IT Leader蔡建玺表示:GE作为美国工业互联的主要倡导者之一,“工业互联网”是全球工业系统与高级计算、分析、感应技术以及互联网连接融合的结果。GE作为翘楚,在航空,发电,医疗等领域已经在中国全面发力,更创新性的推出了Predix工业互联网平台。
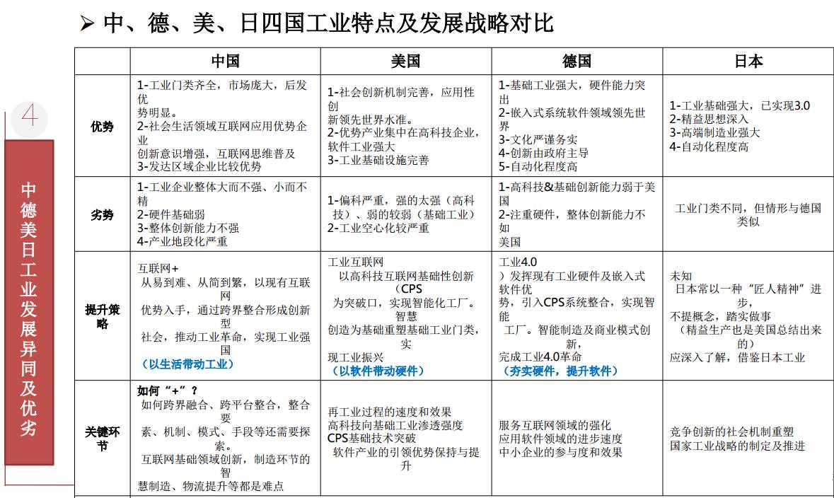
蔡总分享了他对中、德、美、日四国的工业特点的理解并进行了战略对比:

图:中、德、美、日四国工业发展战略对比
同时蔡总也对企业内部如何进行数字化进行了阐释:

图:企业内部数字化、相互连接化路线图
蔡总认为,消费互联在目前已产生巨大价值,例如BAT(百度,阿里巴巴,腾讯)等,而它们只是连接人与人,并没有连接设备,而设备体量非常巨大的,价值也是不可估量。工业互联网除了与消费互联存在数量等级的差异,对可靠性的要求比消费互联要求高很多,例如手机信号断了可以重联,而工业互联设备的中断会是致命的,也对工业互联的安全提出了极高的要求;工业互联产生的大数据所发挥的价值是巨大的,例如:航空公司最大成本之一是发动机,发动机的数据参数随时监测、传输和分析能确保安全问题、及时检修,在确保飞行不出问题的前提下,降低更换率,能节约巨大成本;又例如:智能风电场风能叶片上装满了传感器,当采集到数据(风俗、温度、湿度等)足够多的情况下,加上所有风电场数据共享,是能够分析出自然灾害的。

图:中国的“大飞机”项目中的部分核心就是和GE进行互相合作,东方航空公司也和GE合作进行数据建模

图:GE 在云南在建带有智能风能叶片的智能风电场
这一切工业大数据的核心价值是软件算法。因此GE以传统工业起家,又以多元产业发力,未来会以Google、IBM等为竞争对手和学习榜样,将已有硬件作为基础,着力成为一家数字化的公司。“机器+智慧”将是未来第一位的战略。
【博世的工业4.0理念及成效】
德国工业4.0标杆企业博世去年中国销售额770亿人民币,全球将近5000亿人民币。博世在2013年-2014年还处于本国内工业4.0方案审批和实施阶段,一年后的2015年开始和中国展开合作,共同推动中德制造战略。

图:博世目前的业务架构:汽车产品、工业技术、消费品、能源及建筑技术,其中汽车产品占了博世的65%的业务,汽车零部件排在全球第一位
关于博世对工业4.0的理解,曾有20多年的博世、博泽等世界500强企业高层管理经验、现武汉蓝辉机电设备有限公司总经理陆洪乾通俗的解释为:博世的工业4.0把人、机器、目标通过系统连接在一起。博世最早是从市场需求挑战出发,由于产品生命周期越来越短,市场波动也越来越大,市场或客户要求制造商更加灵活,交付时间更短。这就要求制造商对商业模式采取变革:生产效率提高、柔性化生产、质量实时管控、低库存等。博世工业4.0最深的要求是虚实结合、不同企业间的协作以及平台共享。
陆总表示,博世工业4.0落地解决方案,实际上落地在于工厂的自动化,也就是智能工厂、数字化工厂。这里面涵盖设备连接解决方案、不同车间/不同工厂怎么连接、不同智能管理系统的开发和连接。
陆总举了两个例子:通过工业4.0解决方案,博世Homburg的工厂生产力提高10%,库存降低30%,每年相当于节省400万人民币,柔性制造让设备不需要换型就可以做多个产品;博世苏州工厂自从用了工业4.0方案,生产力直接提高20%,库存降低40%。实际上博世全球几百个工厂都在进行类似智能制造升级。
【中国本土智能制造案例:名匠智能】
上海名匠智能系统有限公司:中国工业4.0智能制造领军企业。国家工信部2025十项标准、实验验证模型的联合指定单位,拥有丰富智能工厂产线和物流的项目。

图:明匠智能概况


图:智能制造整体规划和流程
名匠智能正在规划自己的数字化工厂蓝图,同时建立从产品设计到工艺、制造、维护的一站式、统一数据源的一体化管理平台,例如牛顿1.0硬实时操作系统是为了解决工业现场设备互联互通问题,解决共工业现场设备接口不统一、协议不统一导致的组网难的问题,而研发的一套具有数据采集和控制功能的软硬件操作系统。不仅实现了自家工厂的系统统一管理,也能为其他企业提供数字化解决方案。


图:明匠智能牛顿1.0硬实时操作系统支持的设备和终端界面
【发福利啦】
如果你的企业满足以下条件之一:
1、“一带一路”、长江经济带等国家战略研究机构、信息服务机构;
2、国家重点实验室、国家工程研究中心;
3、国家重大科技专项项目管理机构、承担单位和课题组;
4、国家重点研发计划专项项目管理机构、承担单位和课题组;
5、中国科学院院士和中国工程院院士管理机构与部门、院士及其研究团队
NSTL将免费为你们提供文献服务,赶快来扫码申请吧

【智?服务】
苏州独墅湖图书馆信息咨询服务中心(ICSC)
专题咨询服务基于国图、NSTL资源、各类产业数据库以及高端专业咨询团队,为企事业单位提供前沿的竞争情报服务、定制化的技术/市场调研咨询报告,为您的决策提供参考。
征稿启示:如果您有重大科技创新进展新闻、典型企业/事迹素材,欢迎投稿!

公众号:苏州独墅湖图书馆
Tel:0512-65936643 65932265
E-mail: info@sdll.cn
往期回顾
【独墅一智】生物医药专题研究系列之三:揭开你的面纱——Illumina
【独墅一智】生物医药专题研究系列之二:——Dancing in One Cell(单细胞测序技术)【独墅一智】生物医药专题研究系列之一:乳腺癌的前世今生【独墅一智】《Nature》我们已经买了~还买什么数据库由你决定!
共有条评论 网友评论