4月25日,河南省政府下发了《河南省推进国家大数据综合试验区建设实施方案》(以下简称《方案》),推动试验区发展和网络经济强省建设,力争试验区大数据创新应用和产业发展水平走在全国前列。
河南省国家大数据综合试验区是国家确定的首批区域示范类综合试验区。《方案》指出,建设试验区的基本思路是打造全国一流的大数据产业中心、数据应用先导区、创新创业集聚区、制度创新先行区、建成引领中部、特色鲜明的试验区。发展目标是力争经过3~5年的努力,试验区体制机制创新取得重要突破、重点领域示范应用取得明显实效、产业集聚发展态势初步形成。
《方案》指出,建设试验区的发展布局是坚持核心引领、节点带动,构筑以郑州大都市区为核心、洛阳中原城市群副中心城市为重要支撑、省辖市中心城市为主要节点、各类大数据产业园区为支撑的空间格局。《方案》指出,建设试验区的重点任务,是推进大数据制度创新、数据资源共享开放、大数据创新应用、大数据产业集聚发展,探索推动大数据要素流通,推进数据中心整合利用、大数据交流合作、信息基础设施建设。
《方案》明确,力争到2020年,我省基本建立有利于大数据发展的体制机制,大数据在各行业的深度应用全面展开,大数据促进政务服务模式创新、制造业转型升级、服务业提质增效等位居全国前列,大数据核心产业规模突破1000亿元、关联业态规模超过5000亿元。
以下为《方案》全文:河 南 省 人 民 政 府 文 件
豫政〔2017〕11号
河 南 省 人 民 政 府
关于印发河南省推进国家大数据综合试验区建设实施方案的通知
各省辖市、省直管县(市)人民政府,省人民政府各部门:
现将《河南省推进国家大数据综合试验区建设实施方案》印发给你们,请认真组织实施。
河南省人民政府
2017年4月8日
河南省推进国家大数据综合试验区建设实施方案
我省国家大数据综合试验区(以下简称试验区)是国家确定的首批区域示范类综合试验区,是国家实施大数据战略的重要载体,承担着系统性、整体性、协同性开展大数据综合试验探索的重大使命。为贯彻落实《国家大数据综合试验区建设总体方案》要求,推动试验区发展和网络经济强省建设,制定本实施方案。
一、总体要求(一)基本思路
深入贯彻落实党的十八大和十八届三中、四中、五中、六中全会精神以及省第十次党代会精神,坚持创新、协调、绿色、开放、共享发展理念,按照《国家大数据综合试验区建设总体方案》的要求,坚持政府主导、企业参与、协同建设、开放共享,突出创新引领、注重特色、厚植优势,以数据应用带动数据汇聚、以开放共享带动产业发展,着力破解体制机制障碍,注重市场与政府协同发力,加快推进落实八大重点任务,促进产业转型升级,培育壮大发展新动能,为国家大数据战略实施探索路径、积累经验、提供示范,打造全国一流的大数据产业中心、数据应用先导区、创新创业集聚区、制度创新先行区,建成引领中部、特色鲜明的试验区。
(二)主要原则
需求牵引,示范引领。围绕民生服务、产业发展、政府治理等领域最紧迫需求,以大数据示范应用为突破口,推动数据资源汇聚和共享开放,破解制约大数据创新发展的突出矛盾和问题,探索大数据发展的有效途径,实现“应用、数据、产业”三位一体协同发展,推动形成以大数据应用为基本业态的产业发展模式。
重点突破,整体提升。把服务国家战略和推进网络经济强省建设紧密结合起来,从“河南有优势、全国有影响、工作有基础”的行业、领域入手,找准关键环节和关键节点,组织开展大数据创新应用试点,远近结合,通过实现“点”的突破带动“面”的提升。
政府主导,企业主体。政府重点加强规划引导,加快政务数据共享开放,构建大数据产业发展生态,激发市场主体活力。鼓励和支持社会力量参与政务大数据基础设施建设,开展政务大数据创新应用,汇聚商务数据和社会数据资源,围绕市场需求开展数据挖掘和创新应用,促进大数据专业化、市场化发展。
扩大开放,合作共赢。以政务数据开放促进数据要素流通,以数据流引领技术流、物质流、资金流、人才流。以更加开放的姿态大力引进优势企业,鼓励各级政府部门与企业合作开展大数据创新应用,形成政府、企业、社会多方共赢的发展局面。省市联动,协同建设。科学规划、有序建设,注重实效、统筹推进。省级层面重点加强顶层设计和总体规划,统筹大数据基础设施建设和大数据产业发展布局,推动信息互联互通和政务数据汇聚共享开放。市级层面着力建设数据汇聚节点,积极开展大数据创新应用,依托中心城区、城乡一体化示范区、产业集聚区、服务业集聚区布局建设大数据产业园,加快推动大数据产业集聚发展。
(三)发展目标
力争经过3—5年的努力,试验区建设取得显著成效,实现数据资源统筹能力强、产业集聚发展态势明显、辐射带动效应突出、示范引领作用显著,大数据创新应用和产业发展水平走在全国前列。到2018年,初步建立有利于大数据发展的地方规章制度体系,大数据平台建设、资源整合和政务数据开放共享取得积极进展,大数据在重点领域应用取得明显成效,产业集聚发展态势初步形成。
体制机制创新取得重要突破。省、市、县三级协同推进工作机制初步建立,跨部门、跨地区、跨层级的信息资源共享交换机制和“责、权、利”清晰的数据资源管理服务体系初步形成,一批大数据行业地方标准制定出台,大数据技术研发、人才培养和创新创业公共服务体系初步建立。
重点领域示范应用取得明显实效。大数据在交通物流和农业粮食领域的创新应用取得突破,在全国率先形成优势引领示范效应。大数据在各行业、各领域的应用全面展开,大数据在社会治理、民生服务、产业转型等领域的创新应用取得显著成效。
产业集聚发展态势初步形成。引进和培育一批具有行业领先地位的大数据企业,形成一批具有自主知识产权的大数据技术和产品,建成一批有较强辐射带动力的大数据创新创业基地,大数据核心产业和以智能终端为主的关联业态规模超过3000亿元。
到2020年,基本建立有利于大数据发展的体制机制,大数据在各行业的深度应用全面展开,政府科学决策和社会精准治理能力显著增强,大数据促进政务服务模式创新、制造业转型升级、服务业提质增效等位居全国前列,大数据核心产业规模突破1000亿元、关联业态规模超过5000亿元。
(四)发展布局
坚持核心引领、节点带动,构筑以郑州大都市区为核心、洛阳中原城市群副中心城市为重要支撑、省辖市中心城市为主要节点、各类大数据产业园区为支撑的空间格局。
打造郑州大都市区核心发展区。重点布局建设区域性大型数据中心,积极争取国家部委和互联网、金融等大型企业全国性或区域性数据中心布局建设,成为国家中部数据汇聚交互基地和服务全省乃至全国的大数据中心。依托郑州和开封、许昌、新乡、焦作中心城区,大力推进大数据创新创业,吸引骨干企业、科研院所建设大数据创新平台,布局建设郑东新区龙子湖智慧岛和一批高水平大数据产业园区,形成产业带,成为大数据高端人才集聚地、大数据创新应用中心和大数据产业发展高地,形成引领试验区加快发展的核心增长极。
建设中心城市重要发展节点。推动洛阳布局建设数据中心、大数据研发应用中心和大数据产业园区,成为支撑试验区发展的重要增长极。各省辖市重点布局建设市级大数据服务平台,汇聚市级、县(市、区)、乡镇数据资源,实现与省级平台互联互通,成为全省重要的数据汇聚节点。重点突出地方优势和特色,开展大数据创新应用。在中心城区、城乡一体化示范区、产业集聚区、服务业集聚区布局建设以大数据创新应用、数据加工和服务为主要业态的大数据产业园,推动上下游企业集聚发展,成为大数据产业发展集聚地,形成中心城市各具特色、错位发展、优势互补的发展格局。
二、重点任务(一)推进大数据制度创新。
加快大数据发展管理体制改革,统筹电子政务服务平台建设,加强政务数据资源管理,建立完善大数据制度体系,推广电子政务数据资源管理经验,保障试验区建设顺利推进。
1.统筹电子政务服务平台建设。加快建设省政务公共云平台,承载基于互联网的政务信息系统和面向公众服务民生的网上政务服务平台。依托省电子政务外网,建设省政务专有云平台,承载政府部门不需在电子政务内网上部署的业务应用。建设省政务大数据平台,汇聚政务数据资源,开展数据治理,推动政务非涉密数据共享交换。
2.加强数据资源管理。明确政务数据资源管理的责任部门和归口管理部门,开展政务数据资源普查登记,摸清政务数据底数。编制政务信息资源目录,制定政务信息资源共享管理办法,制定数据采集、治理、分类、质量、共享、开放、安全等标准规范。
3.建立完善制度体系。推进大数据发展管理体制改革,健全组织机构,建立大数据资源统筹管理和调度运行机制。建立公共数据资产登记制度,探索建立数据资源审计和安全监督制度。加快制定电子政务服务平台相关管理办法,围绕数据权益保护、数据流通、个人隐私保护等重点内容开展地方立法研究探索。
4.加强政策宣传与经验推广。开展大数据政策宣讲和组织培训学习,加强沟通交流,研讨典型案例,分享成功经验,指导工作实践,深化各界对大数据发展的理解与认识。加强对示范效应突出的经验做法的宣传推广,促进试验区加快建设。
(二)推进数据资源共享开放
加快推动政务数据开放共享,制定政务公共数据开放共享清单,建设政务数据共享交换平台,加快完善政务数据库,提升政务数据开放能力,为重大工程实施和数据资源利用提供保障。
1.制定政务数据共享和开放清单。全面梳理省、市、县三级政府部门和事业单位等公共机构数据资源,明晰数据管理及共享的义务和权利,明确共享的范围边界和使用方式,制定政务数据共享清单和开放清单。
2.完善基础数据库和主题数据库。加快完善全省人口、法人单位、自然资源和空间地理、宏观经济等基础数据库,建设全省电子证照库、权力事项库、电子监察库、信用信息库、城市管理库等主题数据库及部门应用数据库。建立跨部门数据采集、共享、校核机制和比对、清洗系统,提升政府数据的一致性和准确性。
3.建设政务非涉密数据共享交换平台。依托省政务大数据平台,建设省政务非涉密数据共享交换平台,推进省和省辖市之间、各部门之间非涉密数据交换共享。大力推进人口、法人单位、自然资源和空间地理、宏观经济等基础数据以及交通、城市管理、农业、林业、气象、社会保障、民政、财政、税收、海关、检验检疫等数据资源跨部门、跨区域共享。
4.提升政务数据开放能力。依托基础数据库和主题数据库,建设数据治理、开发、标签、建模、搜索、可视化等共性数据能力中心,为政务数据的高效开发利用提供支撑,实现数据资产化、服务化、价值化。梳理和分析政务业务流程和功能特点,建设用户中心、统一支付中心、电子证照中心等共性业务能力中心,开展核心共享业务服务。开放共性数据能力中心和共性业务能力中心的数据接口,建设开放数据平台,对接省网上政务服务平台数据开放窗口,实现数据对外开放。
(三)推进大数据创新应用
把交通物流、农业粮食作为主攻方向和突破口,在政务、益民服务、产业等领域开展大数据创新应用试点示范,推进大数据与各行业深度融合。
1.建设国家交通物流大数据创新应用示范区。
(1)统筹交通感知体系规划建设。推动交通运输、公安交管等部门视频监控、地理信息等系统统筹规划布局,实现感知系统数据资源共享。综合运用物联网、北斗导航等信息技术,加强交通运输感知体系建设,提高基础设施、运载工具、运行信息、货运物流等要素资源的在线化率。
(2)开展智慧交通应用示范。建设城市交通数据融合中心,探索政企合作打通航空、铁路、公路、港口等相关数据,开展城市交通拥堵治理、公共交通智能调度优化、公共交通便民智慧服务、ETC(不停车电子收费系统)智慧服务等大数据应用,为优化交通设施规划建设、安全运行、运输管理、“互联网+”运输服务新业态监管等提供支撑。鼓励企业整合铁路、航空、公路、城市交通等客运资源,利用交通大数据开展出行信息、交通诱导等“一票制”出行服务。
(3)大力发展专业化物流经营平台。支持以企业为主体,建设多式联运综合物流信息和交易平台,加强与各类运输信息平台、物流商务信息平台、相关政务信息平台对接,构建共享、高效、标准、安全的物流网络生态圈,为物流行业企业、供应链相关企业、物流从业人员以及行业管理部门提供各类物流信息服务。有序建设综合运输信息、物流资源交易、大宗商品交易服务等专业化经营平台,促进专业化经营平台交互共享。开展物流“平台+”试点,推行货运“电子运单”,推进智慧物流园区建设。
2.建设国家农业粮食大数据创新应用先行区。
(1)推进农业精准生产。建立大田种植全程智能监测分析系统,实现农田小气候、作物长势、土壤墒情等环境参数远程感知、有害生物远程识别、智能节水灌溉、测土配方施肥等精准化作业,提高病虫害、水旱灾情等实时监测预警能力。加强农机作业远程监控和统筹调度,提高对农作物种植面积、生产进度、农产品产量的关联监测能力。
(2)开展农业大数据应用。围绕粮食结构调整,实施单品种全产业链大数据示范工程,选择条件较好的千亩方、万亩方,重点在优质专用小麦、花生等领域开展试点,开展种植、仓储、加工、流通、销售等全过程数据分析,为政府决策、企业经营提供服务。建设智能化养殖基地,加快实现饲料精准投放、远程疫病诊断、废弃物自动回收。开展信息进村入户试点,建设农业信息服务云平台,提供农技推广、农产品质量安全监管、农机作业调度、动植物疫病防控等信息服务。
(3)开展农产品质量追溯大数据应用。以现代农业示范区、农业龙头企业为载体,推进政企合作,在畜禽、粮食、乳品等领域,强化生产、收购、贮藏、加工、运输等环节的追溯管理,实现追溯信息可查询、来源可追溯、去向可跟踪、责任可追究。
(4)推进食品安全大数据应用。整合省、市、县、乡四级食品安全监管数据,打通食品药品监管、农业、畜牧、粮食、工商、质监、卫生等部门及企业数据,开展数据综合性分析,实现系统性、区域性食品安全事件及时预防预警。
(5)推进大数据精准扶贫。结合扶贫开发建档立卡工作,建立扶贫数据库,推进公安、工商、税务、计生、民政、残疾人、社会保障、房管、土地、移民、金融、信用等数据与扶贫数据库对接,强化数据动态管理,推进贫困人口识别量化、可视化,精准研判致贫原因,智能匹配对接贫困人口实际需求与扶贫资源,实现精准化扶贫开发。
3.加快推进政务大数据创新应用示范。
(1)开展“互联网+政务服务”。梳理规范公共服务事项,简化优化办事流程,建设省、市、县、乡四级联动的河南省网上政务服务平台,推进政务实体大厅、网上大厅、移动终端等多渠道相结合,实行线上线下一体化管理新模式,推动公共服务业务下沉延伸,实现群众就近办理、同城办理和全流程监督。在郑州、洛阳、济源等信息惠民国家试点城市以及有条件的省辖市和部门率先开展“一号申请、一窗受理、一网通办”试点建设,在重点领域取得突破,逐步在全省推广。
(2)信用信息大数据应用。建设全省统一的信用信息基础数据库,加强与国家信用信息平台、国家企业信用信息公示系统的数据交换共享,汇聚互联网、电子商务、金融、通信等信用数据,实现各级政府、各类信用主体基础信用信息全覆盖,提供全面、快捷、高效的信用信息服务,为政府行政执法和风险防范提供支撑,为社会提供全面、快捷、高效的信用信息服务。推进与国家发展改革委共建社会信用体系与大数据融合发展试点省,建设面向全国中小企业的信用评价平台。
(3)宏观经济大数据应用。依托宏观经济数据库,加强对产业发展、交通物流、电力能源、财政税收、土地资源、不动产等宏观经济运行数据的采集和汇聚,加强与统计数据平台、产业集聚区信息服务平台、工业经济运行监测预测平台、公共信用信息平台、投资项目在线审批平台、公共资源交易平台、价格监测预警系统等的对接与数据共享,建设经济大数据分析处理平台,打造我省“宏观经济云图”,构建基于大数据的宏观经济综合评估体系,为经济监测预警、区域经济画像、优势产业分析、结构特征及发展趋势分析等提供服务,提高宏观经济决策科学性。
(4)财政税收大数据应用。建设财政经济大数据融合中心,整合归集全省财政系统数据,融合税务、金融等多部门数据,实现跨部门、跨层级财税经济数据的互通共享。加强同行政执法与刑事司法衔接信息共享平台、公共信用信息平台等对接,开展财政经济、综合治税大数据创新应用,对相关数据深入挖掘分析,进行财税风险评估,为税务稽查、涉税司法案件查处、纳税信用等级评定、财税政策制定、财政资金安排、资金流向监控及绩效分析等提供支撑。加快完善全省统一支付平台功能,实现公民、法人非税缴费便利化。
(5)公共安全大数据应用。汇聚全省公安系统数据资源,建设公安数据库,对接交通运输、民政、人力资源社会保障等部门相关数据资源,加强公共安全形势研判,为预防预警、反恐维稳与应急处突等政府决策提供技术支撑。大力推进人体生物特征识别、视频智能目标识别、激光扫描识别等技术在社会治安管理方面的应用推广。建设省、市、县、乡四级综治视联网,加快推进公安、综治等部门和企事业单位相关视频监控系统互联,建设“全域覆盖、全网共享、全时可用、全程可控”的公共安全视频监控联网系统,提高社会综合治理水平。
(6)绿色环保大数据应用。推进环境保护大数据平台与物联网建设,开展卫星遥感与飞行器遥测等技术应用,对水、大气、土壤等环境要素进行全方位在线监测与分析。整合省、市、县三级环境质量、监察执法、碳减排等多源环保数据,结合气象、农业、交通、人口等数据开展污染成因与时空分布分析,实现环境保护与治理精准化。
(7)综合性城市管理大数据应用。推进数字化城市管理系统平台建设,县(市)以上基本建成数字化城市管理系统。实行数字化城市管理高位监督,建设综合性城市管理数据库,探索智慧城市建设路径,实现城市管理信息主动及时采集、问题解决快速精准到位、监督管理运转高效有力。
4.积极推进益民服务大数据创新应用。
(1)社会保障大数据应用。完善社会保障卡持卡人员基础信息库,汇聚养老、医疗、工伤、失业、生育等社会保障数据,对接社会救济、社会福利、社会优抚以及住房、车管、治税等领域数据,促进跨部门、跨机构、跨层级业务融合和信息共享,开展社保审计、社保便民等大数据应用。建设省级就业信息资源库,构建“就业D图”,引导劳动者有序流动、理性择业,分类实施帮扶和精准扶持。加快推行全省统一的社会保障卡,鼓励有条件的省辖市依托社会保障卡,率先实现社会保障、就医、交通出行、银行借记支付、身份证明等领域“多卡合一、一卡通用”。
(2)健康医疗大数据应用。加快建设和完善以居民电子健康档案、电子病历、电子处方等为核心的医疗数据库。推进医疗、医药、医保、健康等各相关领域数据对接融合,依托现有资源建设临床医学数据示范中心。建设智慧医院,积极发展“互联网+健康医疗”服务,推广互联网健康咨询、网上预约分诊、移动支付和检查检验结果查询、随访跟踪等应用。
(3)养老服务大数据应用。整合民政系统数据资源,汇聚老年人口、养老机构、老年人健康能力评估、养老服务从业人员等数据,完善养老数据库。加快推进郑州、洛阳养老服务和社区服务信息惠民工程试点建设,打造10分钟智慧养老服务圈,提升社区养老智能化服务水平。
(4)智慧旅游大数据应用。推动省内景点、旅行社、餐饮住宿等相关数据共享开放,对接互联网旅游平台,建设旅游数据库,开展旅游资源优化配置大数据应用,实现对重点景区游客流量的监控、预警和及时分流疏导。布局建设一批智慧旅游景区,为旅游者提供更好的导航、导游、导览、导购服务。
(5)新型教育大数据应用。推进教育管理和教育资源公共服务平台深度融合,推动全要素、全流程、全周期的教、学、考、评和教育管理数据的伴随式收集,构建动态化教育数据库。汇聚整合各类优质资源,积极推行线上和线下结合的混合式教学模式,满足学习者网络化、数字化、个性化、终身化学习需求。建设基于大数据的教学分析与教育质量监管系统,开展精准化的学习诊断、分析和绩效评估。
(6)融合媒体大数据应用。整合内容生产、内容播映、用户服务、新媒体传播等数据资源,建设统一的新闻传媒大数据管理和舆情监测平台。推进网络音视频数据汇聚、挖掘、分析、应用,建设河南融媒信息港。利用大数据技术开展对用户的精确画像和传播效果的反馈评价,推动广播影视内容的精细化生产、精准化传播。
5.大力推动产业大数据创新应用。
(1)制造业大数据应用。建设工业互联网。加快工业互联网基础设施建设,推动工业互联网与企业应用系统连接和集成,推动企业间数据资源流动、汇聚和共享。打造工业云平台体系。鼓励行业龙头企业、行业协会搭建细分专业的行业云平台,面向行业企业提供众包设计、产品研发、制造资源、制造能力、工业电子商务、工业大数据等服务。开展试点示范。支持企业与国内主要工业云平台及智能制造服务提供商深入合作,建设一批智能工厂、智能车间,推动生产设备、生产系统智能化改造升级。在装备制造、电子信息等行业,支持企业发展远程维护、质量诊断等在线增值服务,实现基于大数据的产品设计优化和故障预测;在冶金、化工等行业,支持企业对生产线数据资源进行采集和分析,实现基于大数据的生产工艺和流程优化;在建材、轻纺等行业,支持企业运用电子商务、客户体验中心等,发展按需制造、个性化定制等新型制造模式。鼓励郑州、洛阳、许昌等基础条件好的地方建设制造业大数据创新试验区,探索制造业大数据应用和服务新模式。
(2)电子商务大数据应用。培育壮大一批行业电子商务平台,积极支持世界工厂网、企汇网、中华粮网、中钢网、豫货通天下等电商平台企业做大做强。开展跨境电子商务大数据应用示范,建设中国(河南)国际贸易“单一窗口”,推动商务、海关、出入境、检验检疫、金融、保险、交通物流等相关数据汇聚共享,为实现电子商务流、资金流、货物流“三流合一”提供支撑。鼓励骨干企业建设跨境电子商务大数据综合应用平台,开展精准营销、风险分析、精细化管理、小微金融服务等业务创新和应用创新,提升跨境电商发展水平。
(3)能源大数据应用。依托省电力公司,建立电力行业数据库,推动相关市场主体能源数据集聚,开展能源大数据挖掘分析,提升能源统计、分析、预测等业务的时效性和准确度,指导监督能源消费总量控制,探索建立基于大数据精确需求导向的能源规划新模式,促进多能协同综合规划,提升重大能源基础设施规划的科学决策水平。建设能源大数据应用中心,通过能源大数据深度挖掘,开展能源资源评估、资源利用、安全运行、供需预测、碳排放交易、新能源选址优化等专业服务,为能源企业精准化调度生产、精细化设备管理提供支撑,提高能源行业经济效益和安全生产水平。积极开展用能大数据信息服务,实现远程、友好、互动的智能用能控制。
(4)通信行业大数据应用。依托省各基础电信企业,建立信息通信业数据库,汇聚信息通信行业数据资源,开展大数据挖掘、分析,提升宽带网络速率统计、信息安全舆情监测、人流信息监测预警等的时效性和准确度,对接公安、旅游、社会保障、养老、教育等领域数据,为我省网络信息安全、益民服务、政府决策提供基础数据支撑。
(四)推进大数据产业集聚发展
建立健全大数据创新创业支撑体系,加快推进大数据创新平台建设,培育引进一批创新型企业,完善大数据产业链,促进大数据新模式、新业态发展,培育高端智能、新兴繁荣的大数据产业生态。
1.加快推进创新支撑体系建设。依托省内高校、骨干企业等,成立省大数据产业发展研究院,打造助力试验区发展的高端智库。在大数据关键领域布局建设一批企业技术中心、工程(重点)实验室、工程(技术)研究中心、产业技术研究院等创新平台。鼓励依托龙头企业组建大数据产业联盟,共享大数据关键技术、解决方案、创新资源。积极引进国内外行业领先的骨干企业、研究机构、高校等在我省布局大数据研发机构。支持建设大数据研发设计、认证认可、检验检测等公共服务平台。
2.建设大数据产业集聚发展平台。加快推进龙子湖智慧岛建设,打造试验区的核心区。规划建设一批大数据产业园区,加快引进一批国内外大数据领域领先的科研机构和龙头企业,实施一批标志性项目,推动产业集聚发展。建设一批适应大数据创新创业的新型孵化平台、双创基地,完善政策咨询、财务税务、法律顾问、金融支持、知识产权等全方位专业服务体系。举办互联网创新创业大赛和大数据创新创业大赛,集聚大数据人才,推动大赛成果落地,营造大数据创新创业氛围。
3.培育发展大数据核心产业。大力培育和引进大数据领域专业化企业,开展互联网、物联网、政务网等各类数据资源的采集、清洗、脱敏、挖掘、分析、可视化等大数据技术研发与应用,培育壮大与重点行业领域应用需求深度融合的大数据解决方案服务商。大力发展大数据安全产业,以郑州国家信息安全产品研发生产基地为重点,发挥云安信息安全产业联盟作用,联合高等院校、科研机构和行业企业,建设省信息安全产业研究院,打造集研发、生产、应用、服务为一体的大数据安全产业生态圈。
4.加快发展大数据关联产业。以郑州航空港经济综合实验区为重点,持续扩大智能手机规模优势,完善研发设计、应用软件、零部件等产业链,积极发展智能穿戴、智能车载、智能医疗健康、智能家居、虚拟现实等新型智能终端产品,壮大智能终端产业集群。引进大数据软硬件一体化和智能终端配套生产领域的核心企业,实现智能终端制造与大数据应用服务互动发展。加快推动传感器、光电子器件等有一定优势的产业做大做强。
(五)探索推动大数据要素流通
健全数据交易流通的市场化机制,创制交易标准,完善数据交易服务体系,规范交易行为,开展规模化数据交易服务。
1.制定关键共性标准。研究制定数据采集及分级分类、政务数据共享、数据交换、政府及公共数据开放、统计等标准,促进大数据交易和流通。重点制定实施政务数据开放共享领域的标准,解决政府内部数据共享、政府数据对外开放、政府和企业数据交换等问题。
2.培育数据交易市场。鼓励社会力量创建数据资源服务公司,收集、加工大数据资源,开发数据产品,提供数据服务。加强市场引导,建设中原大数据交易中心,制定数据交易流程、交易标准和安全规则,开展面向应用的数据交易试点。鼓励产业链各环节市场主体进行数据交换和交易,实现数据价值最大化。建设中原众包大数据平台,推动大数据创新创业。
(六)推进数据中心整合利用
统筹布局,整合资源,集约建设绿色大型数据中心,促进信息系统互联互通,实现大数据资源交互汇聚。
1.统筹全省政务数据中心布局。充分利用大型数据中心资源,建设省级统一政务数据中心,承载政务公共云、政务专有云、政务大数据平台。所有使用省级财政拨款的单位,未经省政府批准不得新建数据中心,各部门现有数据中心业务逐步向省级统一政务数据中心迁移。不提倡省辖市新建政务数据中心,鼓励省辖市依托省级统一政务数据中心部署建设政务云和大数据平台。不得新建县级政务数据中心。加强现有省辖市政务云、大数据平台与省政务云、大数据平台互联互通。
2.加快大型数据中心建设。支持中国联通、中国移动等大型龙头企业规划建设大型绿色数据中心,积极引进互联网、银行、证券、保险、物流等知名企业全国性或区域性数据中心,打造郑州国家级数据中心。
3.加快建设国家中部数据汇聚交互基地。充分发挥郑州国家级互联网骨干直联点和互联网国际通信专用通道优势,积极疏通周边省份网络流量,争取国家部委在我省布局行业数据中心、云计算中心和互联网政务数据服务平台,吸引相关省(区、市)数据资源在我省汇聚。
4.开展绿色数据中心试点。推广绿色智能服务器、能源管理信息化系统、余热利用、水循环利用、分布式供能等节能环保产品和技术,鼓励企业数据中心在省内大型数据中心部署,提升集约化、绿色化、标准化建设水平。
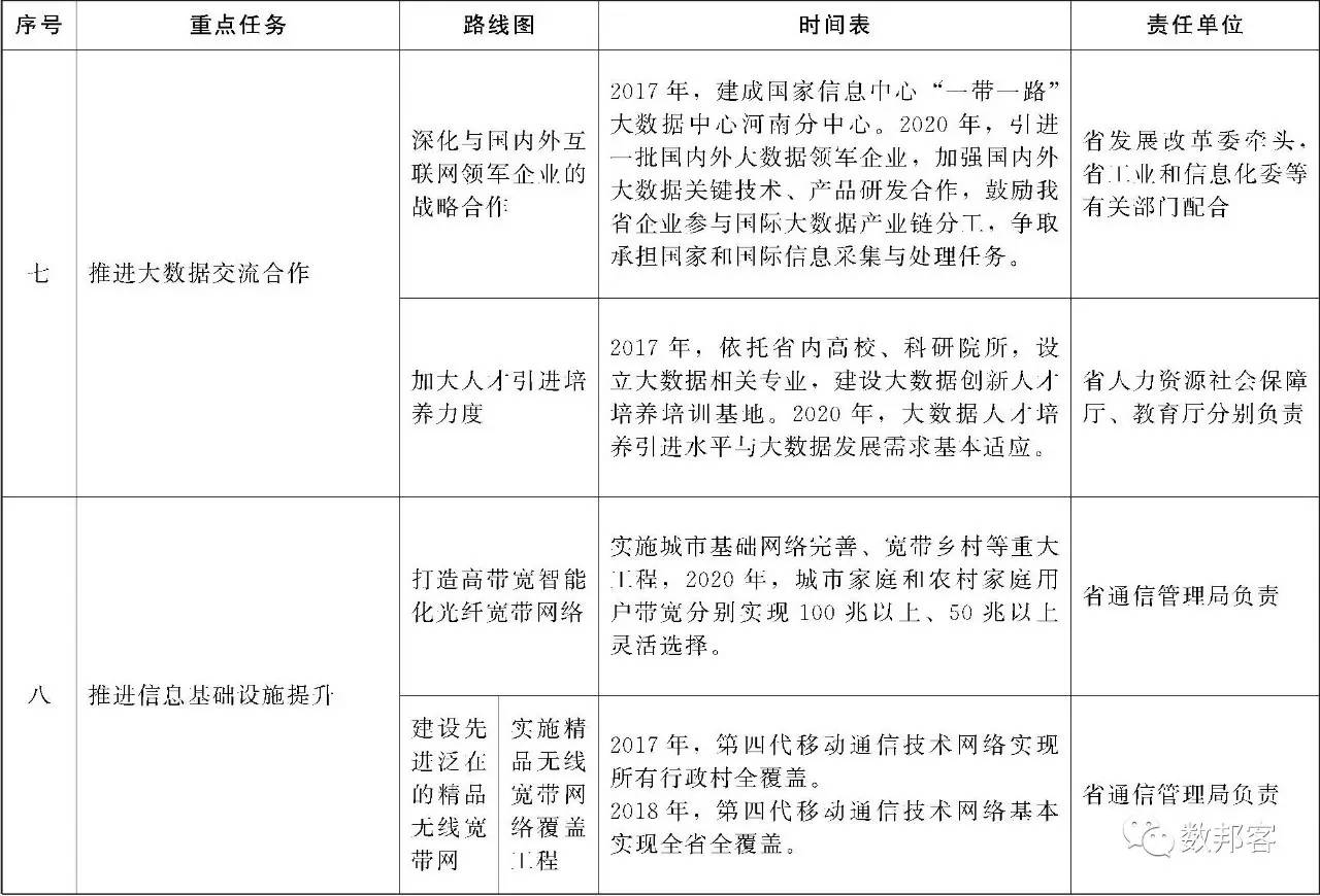
(七)推进大数据交流合作
建立和完善大数据交流合作平台,吸引大数据应用研发和运营创业团队、研究机构、产业组织、高层次人才等来豫发展。
1.深化与国内外互联网领军企业的战略合作。发挥我省数据资源优势,加强国际科研与技术交流,开展大数据关键技术、产品研发合作。鼓励我省企业参与国际大数据产业链分工,争取承担国家和国际信息采集与处理任务。建设国家信息中心“一带一路”大数据中心河南分中心,推进“数字丝绸之路”建设,建设服务“一带一路”的信息枢纽。
2.加大人才引进培养力度。依托“中原学者”“百人计划”等人才工程,培养和引进一批数据科学家、创新领军人才和团队,鼓励和支持大数据高端人才来我省创业创新。坚持“走出去”和“引进来”相结合,探索“人才+项目+基地”培养新模式,培养人才、成就人才、留住人才。鼓励高校设置数据科学与大数据技术相关专业,重点培养具有数理统计、数据挖掘、大数据管理与分析等知识和技能的复合型人才。
(八)推进信息基础设施建设
深入推进“宽带中原”建设,实施信息基础设施投资倍增计划,加快无线局域网建设,建设高效泛在的信息网络系统。
1.打造高带宽智能化光纤宽带网络。实施城市基础网络完善、宽带乡村等工程,大幅度提高城乡宽带网络访问速率,大幅度提高城乡宽带接入能力,推进“全光网河南”全面升级,落实电信普遍服务补偿机制,加快农村及偏远地区光纤宽带网络建设,缩小城乡“数字鸿沟”。城镇地区提供1000兆以上接入服务,城市家庭用户带宽实现100兆以上灵活选择;所有行政村实现光纤通达,提供100兆以上接入服务,农村家庭用户带宽实现50兆以上灵活选择。
2.建设先进泛在的精品无线宽带网。统筹推进城市和农村地区无线宽带网络协调发展,实施精品无线宽带网络覆盖工程,实现多制式第四代移动通信技术网络全面覆盖城乡。加快建设覆盖全省的窄带物联网,积极争取第五代移动通信技术商用试点,加快第五代移动通信技术网络部署和商用进程。加大公共场所无线局域网络建设力度,鼓励通过多种建设模式扩大城镇热点公共区域、高流量业务区无线局域网络覆盖面,推动全省县级以上城市主城区热点公共区域免费无线局域网络全覆盖。
3.建设现代信息通信枢纽。发挥郑州国家级互联网骨干直联点综合带动作用,新扩建至全国各地的国家一级干线光缆和互联网高速直达链路,构建以郑州为中心的米字形通信网络枢纽,力争与全国所有省份实现直联。积极参与国家信息丝绸之路建设,持续扩容互联网国际和省际出口,建设区域互联网交换中心,建成郑州互联网国际通信专用通道,打造通达世界、国内一流的现代信息通信枢纽。
4.提升广电网络承载能力。加快有线电视网络宽带化、双向化、智能化改造,全面提升有线电视网络的技术水平和业务支撑能力,推动有线电视网络“三网”融合业务创新,构建天地一体、互联互通、宽带交互、智能协同、可管可控的广电融合传输覆盖网,提升广播电视海量视频内容和融合媒体创新业务的承载能力。
5.加强信息安全支撑条件建设。加强网络和信息安全基础条件建设,建设网络攻防实验室、数据库系统和备份处理系统、密钥管理系统等。强化电子认证服务,规范数字证书管理,加强网络信任体系建设,完善省统一电子认证公共服务平台,建设省、市两级电子认证注册审核系统。明确数据采集、传输、存储、使用、开放等各环节保障网络安全的范围边界、责任主体和具体要求,建设完善重要数据资源和信息系统的安全保密防护体系。严格落实云计算服务安全国家标准,建立健全安全审查制度,加强重要信息技术产品和服务安全审查。建立网络安全技术服务协同推进机制,严格安全服务审核和资质管理,落实信息安全等级保护、涉密信息系统分级保护和信息安全风险评估制度,支持建立第三方信息安全服务机制,提升安全服务保障能力。
三、保障措施
(二)强化责任落实
各地、各部门要按照《重点任务路线图和时间表》(附后)责任分工,制定工作方案,研究出台推进举措,建立工作机制,加强协调联动和指导服务,确保各项任务落到实处。建立考核评估及奖惩机制,将工作任务完成情况纳入政府年度目标绩效考核范围,列为重点督查事项。建立信息上报制度,各项任务牵头单位要定期向省发展改革委报送重点任务完成情况,对推进不力、工作进展缓慢的将进行问责。
(三)加强政策支持
研究出台《关于加快推进国家大数据综合试验区建设的若干意见》,围绕数据资源整合、开展大数据创新应用、引进培育龙头企业、加快大数据产业园区建设、提升科技创新能力、加强人才队伍建设等,出台具体支持政策。加大财政资金支持力度,省人才引进、重大科技专项、产业发展等财政专项资金和“互联网+”产业发展基金、战略新兴产业投资基金、现代服务业产业投资基金等向大数据产业创新发展领域倾斜。鼓励政府与企业合作,采用政府和社会资本合作等模式加快推进重大项目实施。研究出台政府采购大数据、云计算服务管理办法,加大政府采购力度。
(四)营造良好环境
各地、各部门要加强对大数据相关政策措施的研究,积极开展大数据创新政策试点,破除行业准入、数据开放、市场监管等方面政策障碍,制定实施适应大数据特点的政策措施,抓好落实。加大对大数据发展理念、发展成果、大数据创新型企业和领军人才的宣传力度,及时跟踪收集省内大数据发展的典型案例,总结经验并及时推广。建立容错机制,为保障各项试验任务顺利落实创造良好条件。
附件重点任务路线图和时间表






















本文来源:数邦客综合河南人民政府网及河南日报整理
免责声明数邦客-大数据价值构建师(www.databanker.cn)除非特别注明,本站所载内容来源于互联网、微信公众号等公开渠道,不代表本站观点,仅供参考、交流之目的。转载的稿件版权归原作者或机构所有,如有侵权,请联系删除。
产品简介
政务大数据基因系统是按照国家、行业和地方标准,通过政务数据元、元数据标准化和数据模板化实现数据规范编辑、智能管理、关联应用和共享开放,以提升全域或行业的数据资源活化和管理能级。它是实现数据跨系统共享交换、创新应用的底层逻辑和关键规则体系,是解决(大)数据混杂、提升数据质量、促进数据创新应用的前提,也是集成信息资源目录体系、交换体系和开放体系三合一的管理平台,为优化政务数据体系、探索数据关系、驱动数据服务奠定基础。是城市和行业数据中心的必备管理工具,实现从管网络、系统到管用数据的跃迁。

大数据价值构建师
DT时代组织转型的方案服务商


共有条评论 网友评论