公示一、关于2017年市工业和信息化发展专项资金(互联网与工业融合创新试点示范专题)项目计划的公示
根据《市工信委市财政局关于组织开展2017年市工业和信息化发展专项资金(智慧广州方向、“互联网+”先进制造和两化融合方向)项目申报工作的通知》(穗工信函〔2016〕1395号),经有关区工信部门、财政局推荐和企业申报,并委托第三方机构对申报项目进行审核和现场核查,我委提出了2017年广州市工业和信息化发展专项资金(“互联网+”先进制造和两化融合方向互联网与工业融合创新试点示范专题)安排方案。为体现公开、公平、公正的原则,现对拟支持项目进行公示。
如对项目有异议,请以书面方式向市工信委反映。单位意见请加盖单位公章,个人意见请署实名,并注明具体联系方式。反馈意见以电话或电邮形式无效。
公示时间为2017年6月13日至2017年6月19日。
附件:2017年市工业和信息化发展专项资金(互联网与工业融合创新试点示范专题)项目计划公示名单
广州市工业和信息化委员会
2017年6月12日
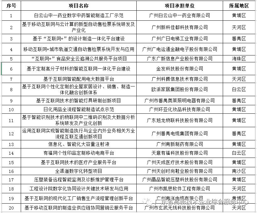
附件:
2017年市工业和信息化发展专项资金(互联网与工业融合创新试点示范专题)项目计划公示名单
公示二、关于2015年市科技计划产学研协同创新专项(产业技术研究专题)项目中期检查结论公开
根据《广州市科技计划项目管理办法》(穗科创〔2015〕6号)有关规定,现对2015年产学研协同创新专项(产业技术研究专题)项目中期检查结论予以公开(见附表)。
任何单位或个人如对中期检查结论有异议,可于公开之日起10个工作日内,向市科技创新委提出书面复核申请。复核申请应明确复核的内容及理由,并签署真实姓名或加盖单位公章,注明联系方式。
附件:1.
2015年产学研协同创新专项(产业技术研究专题)项目中期检查结论.pdf
2.
中期检查专家名单.pdf
3.
项目中期执行情况表.pdf
广州市科技创新委员会2017年6月12日

共有条评论 网友评论