当前位置:今日智造 > 智造快讯 > 热门直播 > 其他

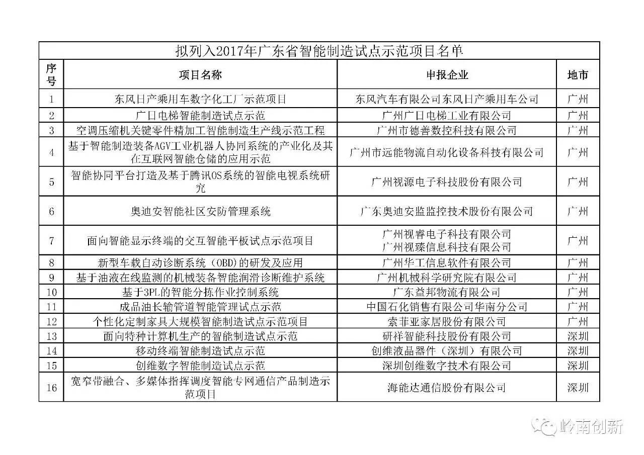
【智能制造公示}2017年广东省智能制造试点示范项目

2017/5/21 20:32:56 人评论 次浏览 来源:岭南创新 分类:其他

关于2017年广东省智能制造试点示范项目的公示

为贯彻落实《中国制造2025》和《广东省智能制造发展规划(2015-2025年)》,推进我省企业生产装备数字化、生产过程智能化,提高设计、生产、管理、服务等环节智能化水平,促进信息化和工业化深度融合,加快制造业转型升级,进一步提升我省经济发展质量,我委于2017年3月启动2017年广东省智能制造试点示范项目遴选工作。

经企业申报、地市推荐和专家评审,初步确定了2017年广东省智能制造试点示范项目,现予以公示。公示期自5月19日至5月25日,共7日。对公示内容如有异议,请在公示期内以书面形式向我委(技术创新与质量处)反映。以个人名义反映情况的,请提供真实姓名、联系方式和反映事项书面证明材料等;以单位名义反映情况的,请提供真实单位名称(加盖公章)、联系人、联系方式和反映事项书面证明材料等。

 

广东省经济和信息化委

免责声明:本文系网络转载,版权归原作者所有,如涉及版权,请联系我们删除,QQ:1138247081!

共有条评论 网友评论

验证码: 看不清楚?