
1深圳重点产业盘点看你入哪行
深圳未来产业发展有多快?
未来重点发展什么?
先来看这个。
4大支柱产业
5大战略新兴产业方向
6大未来产业
特别值得一提的是,战略新兴产业将成为十三五经济的重要增长点。根据深圳战略新兴产业发展十三五规划目标:建成具有全球影响力的新兴产业创新发展策源地,新兴产业占GDP比重42%以上,产业规模超3万亿元。
去这些行业淘金准没错!
什么?淘金无门?
别担心,深圳还有相关资助政策和人才计划助你一臂之力!
2GDP前十城市对比
看你选哪座城
“深圳待不下去了,
去其他城市怎么样?”
“经济如何?前景好吗?买房难吗?”
来一张真相图
↓
小编选择了在全国十三五规划的GDP前十名的城市,这其中,深圳虽然在总量上仅位于第四,但是在每平方公里产值上,遥遥领先。
这说明啥,说明咱深圳寸土寸金呀!
当然,为了“配上”这寸土寸金的定位,咱大深圳的房价也一马当先。按照4月均价来看,深圳是全国唯一一个五字头的。
而通过对比每平方公里GDP预计产值和房价收入比,我们不难发现,大多数城市两项的排名还是很匹配的。
但是,北京、广州、杭州还是偏离程度也挺大的,说明了啥?
↓↓↓
说明北京地大,
广州房价确实不高,
杭州的收入水平很高呀~
而你又看出了啥?
下面这张图送给沉迷一线城市的朋友~
↓
各个城市重点发展的产业
有没有你所在的行业OR专业?
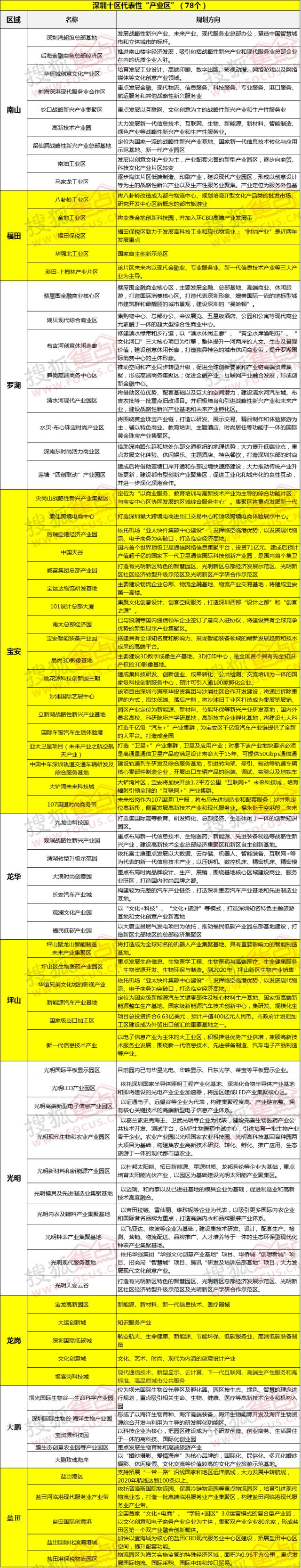
附:深圳十区代表性“产业区”(78个)
如果上面的数据已经把你看花了,你可以撤了,如果你还想了解更细致的了解深圳各个区重点发展方向,这个表格或者会帮到你~
小编不完全统计了深圳十个区域、78个产业区(产业园),
也基本上了解了深圳十区未来发展的主要方向。
以上数据均由搜狐焦点根据网络公开资料(深圳各区政府网站、中国城市论坛、深圳新闻网、深圳市投资推广署、新材料在线等)统计。
免责声明:本文系网络转载,版权归原作者所有,如涉及版权,请联系我们删除,QQ:1138247081!











共有条评论 网友评论