关于组织申报2017年工业云与工业大数据试点示范项目的通知
桂工信推进〔2017〕117号
各市工业和信息化委员会:
根据《广西深化制造业与互联网融合发展实施方案》和《2017年主要工作措施分工安排》,为加快实施工业云和工业大数据试点示范建设,现就试点项目申报事宜通知如下:
一、工作目标
结合广西实际,积极推进工业云和工业大数据试点示范应用,鼓励行业龙头企业建立面向行业的工业云和工业大数据试点示范平台,初步形成以互联网、物联网、云计算、大数据为支撑,积极引导制造企业加快建设私有云平台,培育企业内部全流程信息共享和业务协同新模式,开展基于大数据的产品产品创新 、产品故障诊断与预测、供应链的分析和优化、产品销售预测与需求管理、产品质量可靠性监测等应用,实现安全保障有力,服务创新、技术创新和管理创新协同推进的工业云计算和工业大数据发展格局,带动相关产业快速发展。
二、2017年工业云和工业大数据试点示范项目要求
(一)试点方向
1. 支持打造行业工业云和大数据应用试点示范,推动建设面向产业链的大数据资源整合和分析平台;实现研发设计、3D快速制造、生产制造、营销服务、测试验证、供应链协同、运营管理、投融资等制造资源聚集和开放共享,重点形成应用工业云和工业大数据具有推广的试点示范项目。
2. 支持建设聚焦广西优势行业或重点产业集群的区域工业云平台,鼓励工业园区建设特色化、专业化、市场化的园区公共服务平台、中小企业云服务平台等试点示范。
3. 支持企业通过工业大数据试点示范应用,实现制造能力的在线发布、协同和交易,开展基于行业大数据的精准营销、供应链协同等关键环节的工业云和工业大数据应用的试点示范。
4. 支持企业应用工业云和工业大数据,开展产品故障实时诊断和监测,通过大数据应用、建模与仿真技术,实现对现代化工业制造生产线的温度、压力、热能、振动和噪声等生产数据能可以实现时时的分析,开展包括设备诊断、用电量分析、能耗分析、质量事故分析(包括违反生产规定、零部件故障)等试点示范应用。
(二)申报条件
1. 在我区进行工商登记的,具有独立法人资格的企业;或实行企业化运作,财务独立核算的事业单位和社会组织,以及高等院校和科研院所相关重点实验室、研究机构或组织。
2. 拥有与业务经营范围和业务发展能力相适应的专业人员及软硬件环境,内部管理规范,财务和运营情况正常,具有承担项目建设的相应能力和自主管理运维能力。
3. 申报单位须为项目的建设者及产权拥有者,试点项目具备相应基础条件(如:基于云计算架构的平台和服务、有一定用户规模、商业模式明确、在相关产业领域具有应用案例和场景),并计划进一步完善功能和拓展市场。
4. 列入国家和自治区信息化类试点示范的,取得省级以上信息技术创新成果或奖励的,开展两化融合管理体系贯标并通过评定的,同等条件下优先列为试点。
5. 存在下列情形之一的不得申报:
(1)违反国家相关法律和政策规定,在经营管理、企业诚信、节能减排等方面有不良记录的;
(2)发生安全生产责任事故的。
(三)申报程序和要求
1. 各市工信委负责组织本地企业和单位做好试点示范项目的申报工作,按照有关条件和标准对企业申报材料进行筛选和真实性核查,申报企业对申报材料的真实性和完整性负责,如有不实,申报企业承担相应法律责任。申报遵循政府引导、企业自愿原则,各级工信委要加强对企业申报工作的指导。
2. 各市工信委请于2017年3月20日前将推荐意见、推荐表、申报材料(一式三份)报送我委,并将电子版发至我委邮箱。推荐意见和推荐表由各市工信委出具并加盖公章;申报材料由申报单位填写并盖章,推荐单位一栏由各市工信委填写,并加盖公章。
3. 自治区工信委组织专家对申报材料进行评审,择优纳入工业云与工业大数据试点示范项目库,予以重点培育:
(1)优先推荐试点示范项目单位争取国家“互联网+”、智能制造、工业转型升级、两化融合等项目支持;优先支持试点项目单位申请自治区工业和信息化专项资金,根据2018年项目预算情况,对试点示范项目优中选优给予制造业与互联网融合项目资金补助。
(2)积极推动试点项目跨区域合资合作,通过人才、技术、资金的对接和专家指导,提高试点项目建设水平。
(3)各级工信部门加大对自治区认定的工业云和工业大数据试点示范项目宣传推广力度,提高和扩大平台影响力,引导企业应用工业云和工业大数据。
三、联系方式
广西壮族自治区工业和信息化委员会信息化推进处
联 系 人:吕稚敏
联系电话:0771-8095293
电子邮箱:gxgxwxxh@163.com
附件:
1. 工业云和工业大数据试点示范项目推荐表
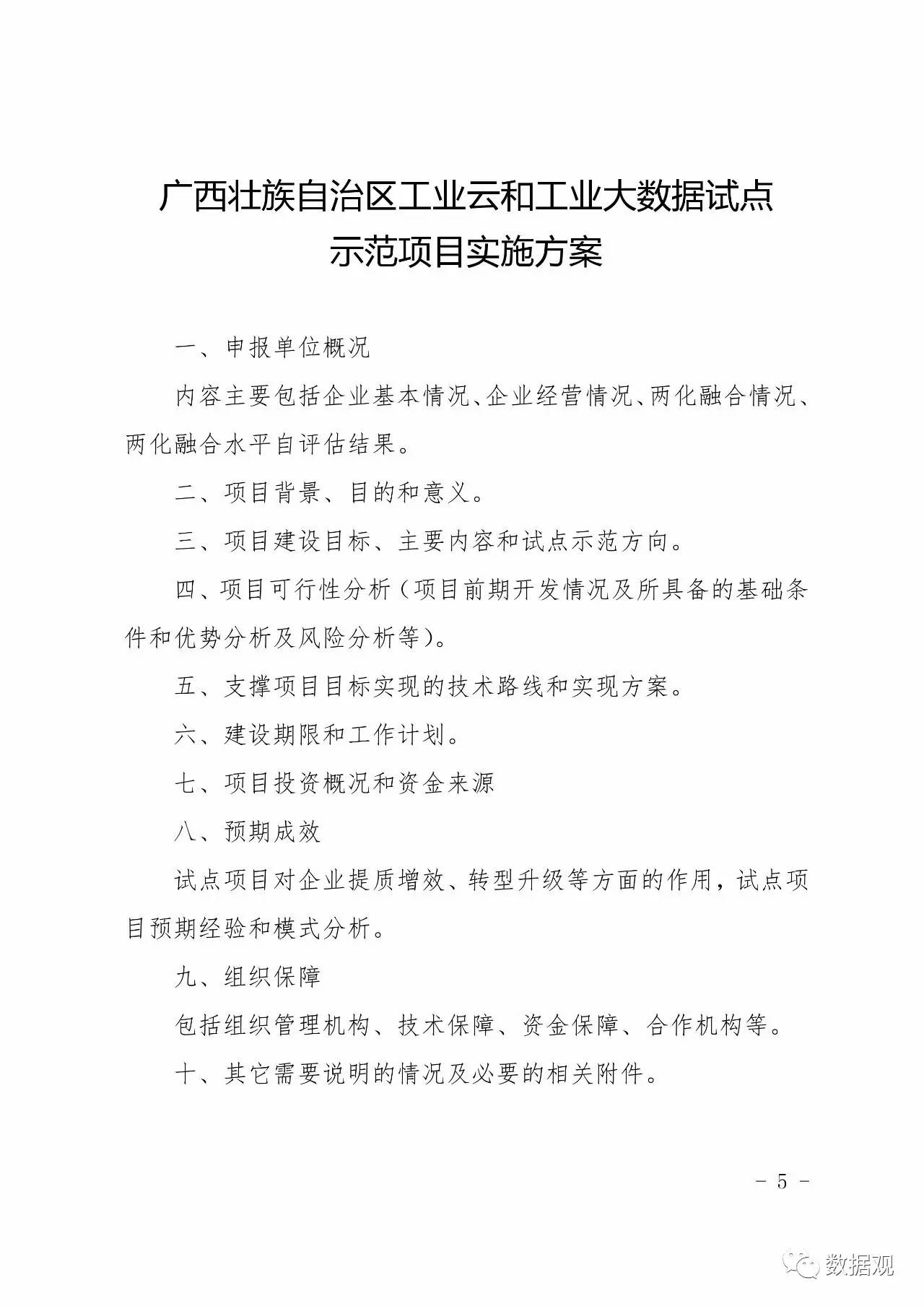
2. 2017年工业云和工业大数据试点示范申报材料
广西壮族自治区工业和信息化委员会
2017年2月28日





注:本文来源广西壮族自治区工业和信息化委员会-信息化推进处,编辑:Fynlch(王培),数据观微信公众号(ID:cbdioreview) ,欲了解更多大数据行业相关资讯,可搜索数据观(中国大数据产业观察网www.cbdio.com)进入查看。
Editors Picks精选
↓点击标题或图片进入阅读↓
首次写入政府工作报告的“数字经济”究竟是什么(附白皮书PPT)
《2017大数据分析师能力模型与企业需求报告》(PPT全文)
《中国大数据发展报告(2017)》(完整版PPT)
《贵阳市大数据标准建设实施方案》印发(全文)
名单丨国家拟支持38个大数据和16个互联网+政务服务项目公示
重磅丨2017年贵州省大数据十大工程·工作要点·基本思路(附图解)
2017《中国大数据企业排行榜》V3.0(完整版PPT+地图)
《2016中国大数据市场研究报告》(PPT全文)
《工业大数据白皮书(2017版)》发布(完整版PPT)
《贵阳区块链发展和应用》白皮书(完整版PPT/附下载)
中国大数据与传统产业完美结合的企业范本
《贵州省大数据发展管理局主要职责内设机构和人员编制规定》印发(全文)
必读丨大数据职位体系梳理
15分钟拿到融资——一家大数据上市公司的经验分享
大数据产业生态&大数据应用场景综述
《大数据产业发展规划(2016-2020年)》正式印发(附全文)
最详细大数据项目落地路线图实践总结
一个80%技术牛大数据企业背后的故事
53页PPT解读国家大数据政策及发展方向
数据管理与数据治理的区别
《大数据白皮书(2016)》发布(解读版+完整版)
《“十三五”国家信息化规划》发布(关于大数据的都在这里)
重磅丨《京津冀大数据产业地图(2016)》发布(附动态地图)
CCF:2017年大数据发展趋势报告及解读(附实录+PPT+2016年预测回顾)




























共有条评论 网友评论