根据《市工信委市财政局关于组织开展2017年市工业和信息化发展专项资金(智慧广州方向、“互联网+”先进制造和两化融合方向)项目申报工作的通知》(穗工信函〔2016〕1395号),经有关区工信部门、财政局推荐和企业申报,并委托第三方机构对申报项目进行审核和现场核查,我委提出了2017年广州市工业和信息化发展专项资金(“互联网+”先进制造和两化融合方向互联网与工业融合创新试点示范专题)安排方案。为体现公开、公平、公正的原则,现对拟支持项目进行公示。
如对项目有异议,请以书面方式向市工信委反映。单位意见请加盖单位公章,个人意见请署实名,并注明具体联系方式。反馈意见以电话或电邮形式无效。
公示时间为2017年6月13日至2017年6月19日。
附件:2017年市工业和信息化发展专项资金(互联网与工业融合创新试点示范专题)项目计划公示名单
广州市工业和信息化委员会
2017年6月12日
附件:
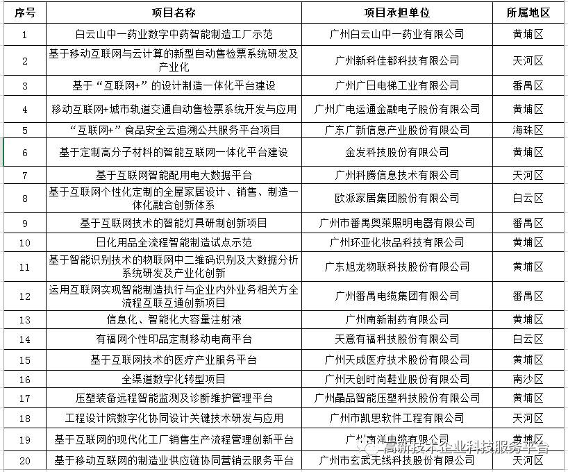
2017年市工业和信息化发展专项资金(互联网与工业融合创新试点示范专题)项目计划公示名单
免责声明:本文系网络转载,版权归原作者所有,如涉及版权,请联系我们删除,QQ:1138247081!

共有条评论 网友评论