当前位置:
今日智造
>
智造快讯
>
热门直播
>
其他
本月
/
全部
1
研究|产业互联网到底是风口还是趋势?
2
【精彩推荐】中国工程院李国杰院士:关于智能制造与工业大数据的宏观战略思考
3
ABB收购B&R掀智能制造巨浪 (重磅解读)
4
工业互联网革命来袭,4招教你掘金新蓝海!
5
智说|工业互联网平台是制造业数字化转型的关键目标
6
重磅 | 行业唯一!2017智能制造,国家工信部点将中建钢构!
7
【工业互联网】中核建五公司:打造核电建造全产业链协同管理平台
8
重庆“互联网+零售”行业大数据监测分析报告(第288期)
9
解读:智能车间、智能工厂、智能制造的三大层级
热门标签
智能制造
(427)
MES
(235)
工业互联网
(130)
智能工厂
(38)
互联网+
(26)
工业互联网平台
(25)
信息化
(11)
中国制造2025
(10)
工业软件,制造业
(6)
工业互联网云平台
(4)
工业互联网体系
(2)
智能装备
(2)
无人店
(2)
中国智造
(1)
数字世界
(1)
工业智造,自动化
(1)
纳米技术
(1)
储能技术
(1)
智慧生活
(1)
智能汽车
(1)
工业APP
(1)
神州信息
(1)
轻量化
(1)
德国莱茵
(1)
安全
(1)
智领未来
(1)
黑科技
(1)
6G
(0)
智能制造 科技革命
(0)
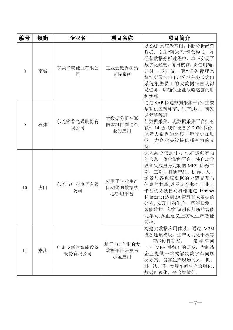
关于开展2017年东莞市工业大数据应用示范项目培育工作的通知
2017/6/27 17:34:03
人评论
次浏览
来源:东莞中小企业服务机构协会
分类:其他
.
免责声明:本文系网络转载,版权归原作者所有,如涉及版权,请联系我们删除,QQ:1138247081!
上一篇:
干货丨《中国工业大数据政策浅析》
下一篇:
业界丨中联重科工业大数据应用实践
共有条评论
网友评论
验证码:
看不清楚?
共有条评论 网友评论