

证券研究报告

【SaaS或成为未来软件主流交付模式】
SaaS指通过Internet提供软件服务的服务模式,是云计算重要组成部分,前端包括IaaS、PaaS,前端成熟是SaaS产业化的基础。SaaS具有灵活部署、成本低廉等优势,或成为未来软件主流交付模式。
【与国外相比,我国SaaS服务尚处于起步阶段】
全球方面,2015年以IaaS、PaaS和SaaS为代表的典型云服务市场规模达到522.4亿美元,增速20.6%, SaaS约为314亿美元,同比增长24.33%。过去10年风投基金在SaaS领域投资额达1460亿美元,SaaS相关企业IPO数量达307家,上市企业总市值近1700亿美元。
与国外相比,我国整体晚于发达国家2-3年,2015年云计算全球市场份额仅为5%,SaaS市场规模为55.3亿元,增长率为37.6%,目前上市企业较少,且无百亿市值企业,SaaS行业尚处起步阶段。
【四大因素推进SaaS市场进入发展快车道】
当前四大因素助推下SaaS服务高速增长,未来3年行业复合增长率预计可达到32.6%。
经济新常态+人力成本提升推动SaaS需求提升。2010年以来,中国GDP增速下滑经济发展进入新常态,城镇私营、非私营单位就业人员平均工资持续攀升,双重因素叠加倒逼企业更加看重急管理效率与运营效率,提升中小企业信息化需求。
受政策大力支持,云计算未来三年进入发展快车道。2015年以来以《云计算发展三年行动计划(2017-2019年)》为代表的一系列鼓励政策出台,产业发展环境空间利好。
移动端成为主流终端,轻终端化天然契合SaaS服务。UserTracker&UserTracker跟踪数据显示2014年7月起移动端整体用时占比超过56%,移动端超越PC端成为新的主要流量入口,与SaaS模式天然契合。
IaaS快速发展为SaaS奠定基础。2015年我国IaaS高速发展,前端逐步成熟。
【优质细分领域+垂直深耕+运营效率三维度甄选标的】
参考海外细分及垂直领域规模及相关上市企业规模,以“(1) 细分领域方面认为CRM、云通信及云客服细分领域市场空间广阔。(2) 垂直关注医疗、金融、建筑、汽车及广告营销领域。(3) 营运满足1>LTV>3*CAC法则,财务稳健”三大维度甄选优质标的。
【SaaS领域大量明星创业公司登陆新三板】
分析三板SaaS可知,由于SaaS企业普遍盈利能力较弱,无法登陆A股市场,因此三板市场存在大量明星SaaS企业,较有代表性的包括移动CRM领域市占率位居前三的和创科技(834218.OC)、HCM领域代表性企业北森云(836393.OC),APM领军企业蓝汛通信(838699.OC)及餐饮领域新锐企业客如云(835268.OC)等。
【重点标的推介】
建议关注用友金融(839483.OC):迎互联网金融东风起舞,传统+SaaS双翼腾飞;
随锐科技(835990.OC):视频通信云知名品牌,推动云上沟通无界 ;
和创科技(834218.OC):新三板移动CRM第一股;
众荟信息(837265.OC):中高端酒店管理SaaS龙头企业;
同望科技(430653):建筑管理软件SaaS领先企业。


1、回归服务本质,SaaS或成为未来软件主流交付模式
SaaS即Software-as-a-Service(软件即服务),是指通过Internet提供软件服务的新模式。传统模式下,厂商通过License将软件产品部署到企业内部多个客户终端实现交付,而SaaS模式下厂商将应用软件统一部署在自己的服务器上,客户可以根据自己实际需求,通过互联网向厂商定购所需的应用软件服务,按定购的服务多少和时间长短向厂商支付费用,并通过互联网获得厂商提供的服务。
SaaS定义了一种新的交付方式,也使得软件进一步回归服务本质。企业部署信息化软件的本质是为了自身的运营管理服务,软件的表象是一种业务流程的信息化,本质还是第一种服务模式,SaaS改变了传统软件服务的提供方式,减少本地部署所需的大量前期投入,进一步突出信息化软件的服务属性,或成为未来信息化软件市场的主流交付模式。

与SaaS相对应的是IaaS、PaaS服务,三者均是云计算的服务模式,区别在于云服务提供商介入的程度不同。所谓IaaS是指通过互联网获得计算、存储资源,云服务商不参与后续的操作系统、中间件及应用程序开发,PaaS是指通过互联网获得软件开发环境及中间件,云服务商不参与后续的应用程序开发,而SaaS是指通过互联网提供特定的软件产品,云服务商介入程度最深,场景最为丰富。IaaS、PaaS、SaaS前者依次为后者前端,因此网络基础设施云化的成熟是SaaS产业发展的基础。

2、全球巡礼,我国SaaS服务与海外相比差距较大
SaaS起源于美国,1999年salesforce公司最早推出通过互联网交付的CRM产品,由此诞生SaaS服务雏形。2006年Amzon推出S3、EC2服务实现了硬件、存储云化,SaaS投融资迎来爆发式增长,涌现Netsuite、ServiceNow、Workday、Ultimate等一批知名上市企业企业。K&L GATES数据显示过去10年风投基金在SaaS领域投资额达1460亿美元,全球SaaS相关企业IPO数量达307家。


2015年以IaaS、PaaS和SaaS为代表的典型云服务市场规模达到522.4亿美元,增速20.6%, SaaS约为314亿美元,同比增长24.33%。其中作为云计算的“先行者”,北美地区仍占据市场主导地位,2015年美国云计算市场占据全球56.5%的市场份额,增速达19.4%,以英国、德国、法国等为代表的西欧国家占据了21%的市场份额,近两年增长放缓,亚洲云计算市场全球占比 12%,保持快速增长,中国市场全球占比已由2012年的3.7%上升到 5%。

目前全球市值前10软件企业中Adobe Systems、Salesforce.com和VMware均为SaaS企业,其余企业如Alphabet(Google)、Microsoft、Oracle也纷纷进军SaaS领域,PitchBook数据显示全球SaaS企业中值收入已超过传统软件企业,同时SaaS领域并购规模呈现上升趋势,竞争格局趋于稳定,呈现出日益成熟的趋势。

我国云计算起步于2009年,整体晚于发达国家2-3年,2015年云计算全球市场份额为5%,目前仍处于高速增长期。信通院数据显示2015年SaaS市场规模达 55.3 亿元,增长率为37.6%,行业持续高速增长,IT桔子显示2012-2015年间,国内SaaS相关投资共906起,但行业企业普遍规模较小、市值较小,缺乏领导者,以SaaS初创上市公司为例,美国Salesforce、Workday、Servicenow市值均超过百亿,而中国SaaS领域尚无百亿市值企业,产业处于高速成长期。

3、四大因素推进SaaS市场进入发展快车道
3.1 经济新常态+人力成本提升推动SaaS需求提升
相比传统模式,SaaS具有灵活部署、成本低廉等特点。SaaS模式通过Internet实现交付使得企业不必投入大量的资金购买服务器及高配置终端,降低了信息化初始成本,同时无需承担软件升级与维护服务费用,因此比传统模式成本更低,灵活性更高,这使得SaaS产品一方面对传统软件形成替代,另一方面通过降低信息化门槛扩大了企业服务市场空间。

一方面,我国经济进入新常态+人力资源结构性变化倒逼企业改革,推动SaaS模式对传统模式的加速替代。自2010年以来,中国GDP增长速度逐渐下降,从2010年的10.6%下降到2016的6.7%,经济发展进入新常态,依靠资本与生产资料驱动的增长已经成为过去。与此同时人口红利正逐渐消失。国家统计局数据显示,2016年全国劳动年龄人口为90747万人,比2015年减少了349万人,自2012年以来连续第五年净减少,与此相对应城镇私营、非私营单位就业人员平均工资分别由2008年的2.89万元、1.70万元持续攀升至2015年的6.2万元、3.96万元,人力成本持续上升。双重因素叠加导致企业运营成本高企,势必倒逼企业改变经营理念,更加看重急管理效率与运营效率,对成本费用的重视程度进一步提高。

另一方面SaaS降低企业信息化门槛打开长尾市场。根据国家工商总局2014年发布的《全国小微企业发展情况报告》,截至2014年年初,全国各类企业总数为1527.84万户,其中,小型微型企业1169.87万户,占到企业总数的76.57%,小微企业是我国企业服务市场最主要的客户群体。而中国电子信息产业发展研究院中小企业研究所研究表明2013年我国小微企业信息化程度较低,以生产管理领域信息化程度为例,大型企业生产管理领域信息化渗透率为33.49%,而小微企业相关比例分别为24.89%、13.54%,SaaS更低廉的成本有望打开小微企业信息化长尾市场,进一步拓展企业服务市场范围。

3.2 受政策大力支持,未来三年有望进入发展快车道
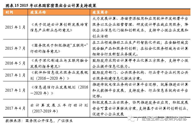
自2015年1月国务院印发《关于促进云计算创新发展培育信息产业新业态的意见》提出要“大力发展计算、存储资源租用和应用软件开发部署平台服务以及企业经营管理、研发设计等在线应用服务,降低企业信息化门槛和创新成本,支持中小微企业发展和创业活动”以来,国家对云计算的政策支持力度持续提升。2017年4月10日,工业和信息化部编制印发了《云计算发展三年行动计划(2017-2019年)》(以下简称《行动计划》)提出到2019年力争云计算产值达到4300亿元,相比2015年产业规模将增长286.67%,复合增速达30%,行业有望进入发展快车道。

3.3 移动端超越PC端成为新的主要流量入口,天然契合轻终端SaaS服务
网络流量由传统的PC向以pad、智能手机等更便携的移动终端转移,受限于手机体积和便携性要求,更适合使用SaaS模式。根据第39次《中国互联网络发展状况统计报告》,截至2016年,我国手机网民规模达到6.95亿,渗透率提升5个百分点到95.1%。新增网民中,通过手机端接入互联网的网民数占比达到80.7%,比上年增加9.2%,通过台式电脑接入的网民数同比下降16.5%,通过笔记本电脑接入的网民数同比下降6.5%。与此同时移动端用户月度使用时长占比不断上升,iUserTracker&UserTracker跟踪数据显示2014年7月起移动端整体用时占比超过56%,超过了用户在PC端消耗的时间,手机及平板取代PC成为新的流量入口。

3.4 IaaS快速发展为SaaS奠定基础
正如前文所言云计算从底层向上可以分为:基础设施即服务(IaaS),平台即服务(PaaS)和软件即服务(SaaS)。IaaS和PaaS等底层基础设施的完善是上层SaaS蓬勃发展的基础。以阿里云为代表的IaaS应用在国内迅速发展,降低了企业级服务的进入门槛。相比于传统IDC机房,IaaS、PaaS的发展使得SaaS企业能够采用租用的形式获得计算和存储资源,从而使得在云端上运营产品和服务的SaaS公司的服务成本显著下降,数据显示2014年,Amazon, Microsoft Azure 和 Google 的计算实例的成本下降了36%,存储成本下降了65%。同时底层IaaS服务的弹性扩张能力使得SaaS企业可以迅速拓展业务而无需重构IT架构,从而有效降低了SaaS初创企业的门槛,推动SaaS服务的蓬勃发展。

四大因素助推下SaaS服务高速增长,Gartner预测显示2015年我国SaaS服务市场规模为382亿元,同比增长25.1%,预计2016年我国SaaS服务市场规模将达到491亿元,同比增长28.5%,15-18年的复合增长率预计为32.6%。而全球方面SaaS在企业级应用领域的渗透率从2009年的9%将会增加到2018年30%左右。

4、优质细分领域+垂直深耕+运营效率三维度甄选优质标的
当前我国SaaS服务种类十分多样,具体而言分为三类(1)运营相关软件,包括OA、IM、FICO、HCM、BMP等;(2)营销相关,包括CRM、ERP及客服;(3)决策相关,包括数据分析及BI。
市场参与者主要分为三类,分别为大型互联网公司、创业企业、传统软件转型,具体而言(1)以BAT为代表的大型互联网企业纷纷积极布局企业级服务。其中腾讯主打微信公众号和企业微信,阿里及支付宝分别推出钉钉和商家公众服务号,百度主打移动搜索、直达号、百度云加速及百度开放云。(2)新兴创业企业,其主要特点包括企业组织扁平化,具备互联网基因,大多采用标准化的纯 SaaS 模式拓展客户,公司激励机制到位;善于借助资本力量与业内合作获取放大效应, 建立并利用互联网生态圈;客户基础相对薄弱,面临较大的开拓成本,往往选择从细分领域入手建立业务基础,再谋求横向纵向的业务扩展战略;处于发展初期阶段,尚不盈利。(3)传统软件公司转型,如用友网络 2010 年成立子公司畅捷通从事针对中小企业的软件及云服务业务,2015年成立用友超客发展移动CRM、移动社交与协同服务,金蝶国际成立互联网事业部独立运营云服务业务,相比创业型SaaS企业传统软件企业具有更好的客户基础及销售网络,但可能存在尾大难掉的风险。

面对数量众多SaaS企业,我们认为可以从优质细分领域、优质垂直领域及良好的运营指标三大维度进行甄选。
4.1建议关注CRM、云通信及云客服细分领域
细分领域方面,我们认为市场空间广阔、传统软件渗透率的细分领域更有利于SaaS企业生存,因此重点关于市场空间大,处于快速增长期的细分软件。
(1)首先从市场空间来看, CRM、云通信及云客服细分领域市场空间广阔。由于发达国家SaaS产业发展领先我国2-3年,具有一定的借鉴意义,从市值及细分领域市场规模来看,我们认为CRM、云通信及云客服等细分领域前景广阔:(1)对美股SaaS上市企业按照市值排行,通用领域明星企业Salesforce、Workday、Servicenow、Netsuite、Ultimate、Atlassian、J2 Global、Zendesk分布于CRM、HCM、OA、财税软件、云测试、云通信及云客服领域;(2)从全球SaaS产业细分领域整体规模可以看到CRM、ERP、网络会议及社交软件、供应链管理等领域总体规模靠前,分别为123.63亿美元、50.72亿美元和47.55亿美元。

(2)从相关领域渗透率来看,财务软件、ERP软件市场饱和度较高,营销及管理软件渗透率较低。《2009年中小企业信息化调查报告》显示我国中小企业信息化软件中财务管理软件、网络安全、进销存、办公自动化软件渗透率较高,在30-40%之间,而支持决策系统、生产制造系统、电子商务系统、人力资源系统及分销系统渗透率较低,未来空间巨大。

4.2 垂直领域深耕或为制胜之道
另一方面,我们认为垂直深耕策略或更为有效,建议关注医疗、金融、建筑等优质垂直领域。目前主流的竞争策略主要有两种,第一类为通用型SaaS,第二类为行业垂直型SaaS。通用型SaaS不区分客户所在行业并为其提供通用服务,行业垂直型SaaS为特定行业提供SaaS服务,目前多为某一垂直领域中的传统软件商或行业解决方案服务商并行提供SaaS服务。从海外现状来看垂直深耕策略或更为有效。对美股SaaS上市企业按照市值排行,垂直领域的明星企业Athenahealth、Guidewire主要位于医疗、金融、建筑、汽车及广告营销,2015年垂直领域增速31%快于通用领域的28%,而一致预期显示未来通用领域有望超越垂直领域。

4.3 运营效率高企业更易在卡位大战中脱颖而出
此外,由于SaaS商业模式与传统软件经营不同,采用先投入后通过逐步回收的类租赁模式,因为海外研究一般会考虑与传统产业不同的财务指标体系。主要包括
(1)客户获取成本(CAC):企业获取每个客户所需要的成本;
(2)客户终身价值(LTV):客户在使用产品前能够为公司带来的净利润;
(3)客户流失率:包括客户流失率及销售收入流失率,前者指客户月度流失数量占期初客户数量的比例,后者指销售收入减少的数量占期初销售收入的比例;
(4)现金流相关指标:如使用EBITDA、FCF等代替净利润指标
美国学者研究认为SaaS创业在满足两个法则:1>LTV>3*CAC,即财务健康的SaaS公司。
5、新三板存在大量SaaS明星企业
由于SaaS企业普遍盈利能力较弱,无法登陆A股市场,因此大量明星SaaS企业选择登陆新三板,较有代表性的包括移动CRM领域市占率位居前三的和创科技(834218.OC)、HCM领域代表性企业北森云(836393.OC),APM领军企业蓝汛通信(838699.OC)及餐饮领域新锐企业客如云(835268.OC),相关企业在细分SaaS市场中具有较高的知名度及占有率,但目前仍处于亏损状态。

6、重点标的推荐
综合分析所在垂直领域、细分领域及企业运营情况,我们建议关注和创科技(834218.OC)、随锐科技(835990.OC)、蓝汛通信(838699.OC)等通用SaaS软件,同时关注思迅软件(838758.OC)、众荟信息(837265.OC)、用友金融(839483.OC)、众荟信息(837265.OC)及同望科技(430653)等优质垂直领域标的。
6.1 用友金融(839483.OC):迎互联网金融东风起舞,传统+SaaS双翼腾飞
用友金融成立于成立于2004年8月,2016年11月3日起在全国股份转让系统挂牌公开转让。公司面向银行、证券、保险、信托、基金、期货、租赁等金融企业提供咨询、软件、行业解决方案与专业服务。截止2016年12月31日,公司实现营业收入37267.90万元,净利润6114.12万元,同比分别增长82.95%和81.34%。
用友金融的竞争优势包括:(1)深耕金融领域,形成品牌效应。截止2016年5月,公司累计为628家金融机构提供产品、解决方案及相关专业服务,在金融领域经验丰富,形成了较好的产品品牌,使得公司在开拓新客户时具有天然优势;(2)产品体系完整,可实现一站式无缝衔接服务。公司产品体系覆盖金融基础管理系统、金融业务管理系统等细分应用领域以及银行、证券、基金、保险、期货、租赁等细分金融行业,各产品间的无缝对接提供一站式服务,形成较好的协同效应;(3)技术沉淀深厚,团队经验丰富。公司已建立起一支实力较强、经验丰富的复合型专业人才队伍,截止2016年4月,公司共有研发人员、技术人员821人,均具有较丰富的金融软件从业经验,相关技术沉淀深厚。
6.2 随锐科技(835990.OC):视频通信云知名品牌,推动云上沟通无界
随锐科技成立于2006年1月,2016年3月起在全国股份转让系统挂牌公开转让。公司主营业务基于企业互联网平台,面向国内外政企客户群、商业客户群提供视频通信云产品与服务。2016年公司实现营业收入30305.82万元,同比增长73.92%,净利润3253.63万元,同比增长288.11%。
随锐科技在视频云通信方面的优势在于:(1)技术优势。公司在北京、成都及武汉三地拥有研发中心,拥有一支70余人的国内一流视频云/通信云研发团队,形成了5项专利、27项软件著作权和3项注册登记软件产品,掌握云服务、多媒体处理、网络传输控制、融合交换等通信云核心技术,形成了从终端到云再到终端的多媒体技术闭环;(2)品牌优势。公司在视频云/通信云领域树立了良好的品牌形象,多次荣获“中关村高成长企业TOP100”称号。承建的成都政务视频云项目是中国乃至亚太最早的商业化视频通信云交换平台项目之一,也是国内最早的城市级全媒体、全覆盖的通信服务云平台,在细分领域具有较高品牌知名度及市场占有率。
6.3 和创科技(834218.OC):新三板移动CRM第一股
和创科技成立于2009年1月,2015年11月起在全国股份转让系统挂牌公开转让。公司主营业务基于SaaS模式,面向大中小企业提供移动销售管理解决方案,产品服务涵盖考勤管理、客户管理、订单管理、促销管理、进销存管理、巡店管理、工作日报等功能模块。2016年,公司实现营业收入11231.10万元,同比增长66.21%。公司基于1+N的研发模式,为企业提供通用版CRM与行业版CRM,行业版垂直深入农牧、医药、快消等各个领域。
和创科技的优势在于:(1)强大的核心经营团队。公司核心管理团队人员均具备十年以上各领域的经验积累,研发团队主要管理人员具有国内外知名大学计算机等专业博士或硕士学位,核心经营团队综合能力强劲;(2)产品技术领先,历经迭代性能稳定。公司自主研发了高精度多源快速定位技术及不依赖于运营网络状态的无等待数据上传技术,有效提升用户体验,形成差异化优势。(3)在快速消费品、农牧及医药领域形成品牌效应,相关领域移动CRM市占率位居前三,服务新希望、好丽友、燕京啤酒等知名品牌。
6.4 众荟信息(837265.OC):中高端酒店管理SaaS龙头企业
公司成立于1995年3月,自2015年5月18日起开始在全国股转系统挂牌公开转让。公司主营业务是针对酒店信息化建设的需求,提供其所需的管理和运营软件开发、实施、分析、维护等全套技术服务,致力于打通酒店行业“住前、住中、住后”全数据链条,成为国内首个酒店业大数据平台。截止2016年底,公司实现营业总收入8671.86万元,同比增长48.81%;营业总成本16751.70万元,较去年同期增长15.42%;营业利润-7831.03万元,亏损较上年同期减少8.23%。
公司主要竞争优势在于(1)先发品牌优势:公司旗下中软好泰产品已成为中国最优秀的酒店软件与服务全面解决方案提供商之一,在中高端酒店中拥有2572家客户,行业占比20%,其品牌已植根国内的中高端酒店;(2)数据资源优势:公司慧评数据库目前积累了从2000年至今的17万家酒店,9千万条点评,3亿个点评观点,600多个维度,是公司的技术壁垒,公司还拥有携程网酒店数据和用户行为数据的唯一使用权;(3)核心团队优势:公司的运营和管理团队均来自深入数据和酒店行业多年的人士,对数据和互联网时代将给酒店行业带来的变革、酒店本身的诉求和痛点、行业发展的前途和瓶颈均有深刻的理解,确保了直连和数据产品能最好得满足酒店客户在数据时代的诉求。
6.5 同望科技(430653):建筑管理软件SaaS领先企业
同望科技成立于1997年8月,2014年2月起在全国股份转让系统挂牌公开转让。公司主营业务为解决方案、天工云、银弹谷三大业务板块,2016年公司实现营业收入1.04亿元,同比增长28.36%,实现归母净利润1313.37万元,同比增长67%。
公司拥有三大竞争优势(1)技术优势:公司通过自主研发获得76项软件著作权,核心产品及技术先后获得国家及省部级荣誉共计58项,其中国家级26项,是交通运输、建筑市政、石油石化、行政事业等行业项目管理、企业管理、电子政务领军企业;(2)营销网络优势:公司分别在北京、广州、南京、武汉、吉林、西安及成都建立了华北、华南、华东、华中、东北、西北、西南等7个营销服务大区和遍布全国的27个服务网点,服务范围延伸至全国31个省、自治区、直辖市。
7、风险提示
众多创业型SaaS企业尚不盈利风险。
相关报告
3、2017年年度策略:牛股有因,云计算、大数据、信息安全及Fintech大有可为
4、【Pre-IPO极客优选】优中选优,7家TMT Pre-IPO企业不容错过





共有条评论 网友评论